HOME   LIST
‹–   –›

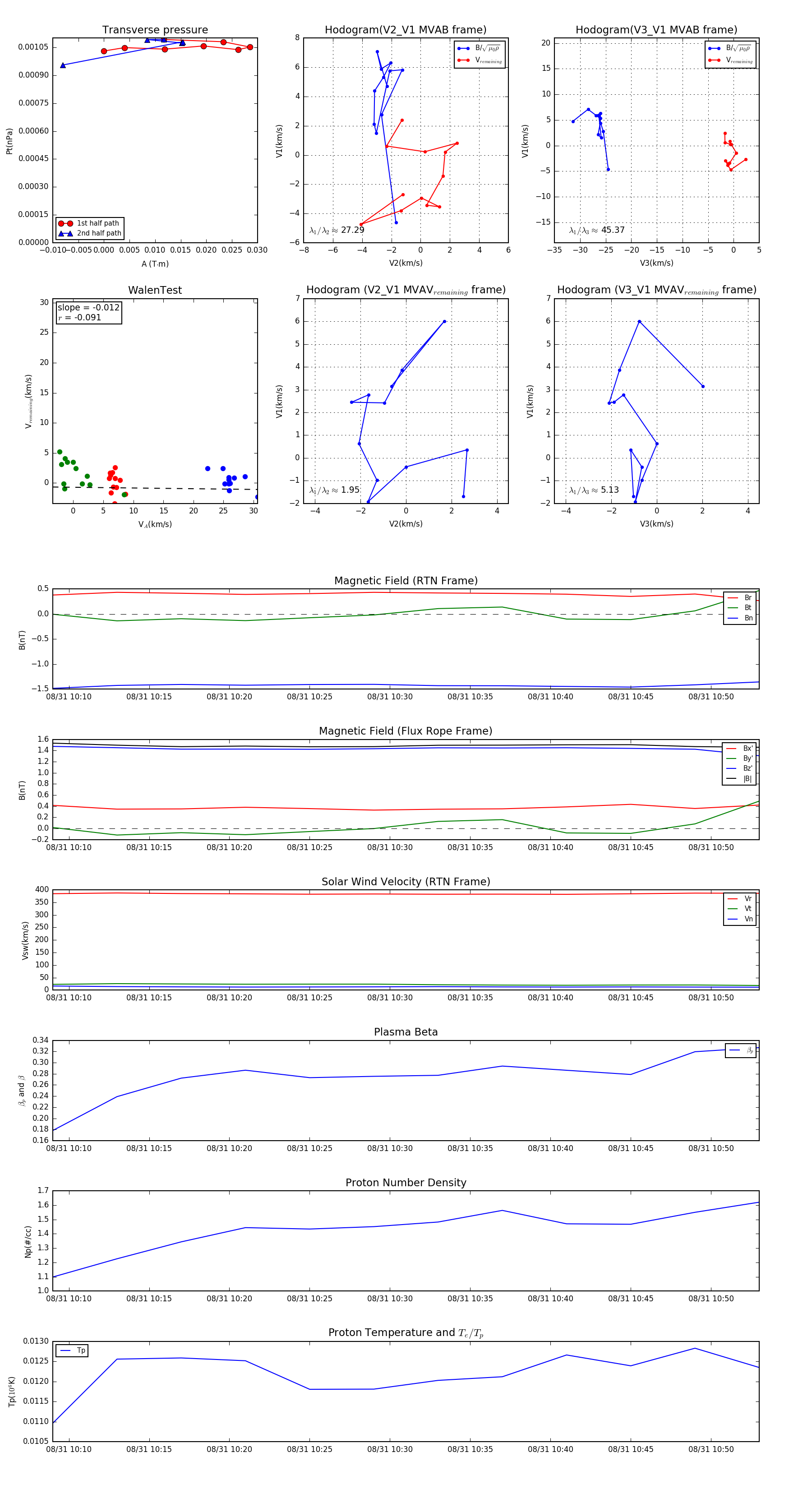
Flux Rope in 1998

Flux Rope Event 1998-08-31 10:09 ~ 1998-08-31 10:53 (45 minutes)


plot