HOME   LIST
‹–   –›

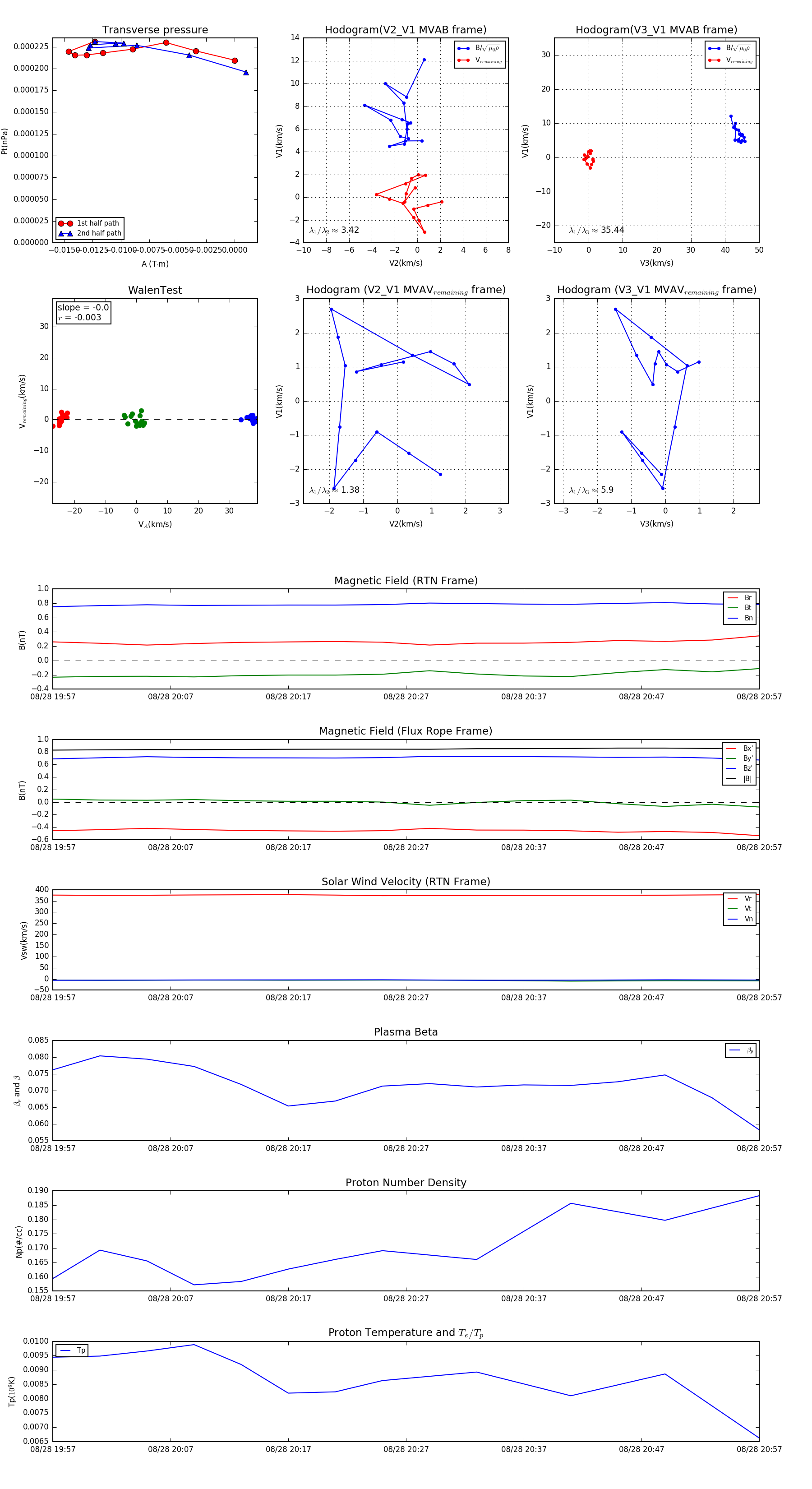
Flux Rope in 1998

Flux Rope Event 1998-08-28 19:57 ~ 1998-08-28 20:57 (61 minutes)


plot