HOME   LIST
‹–   –›

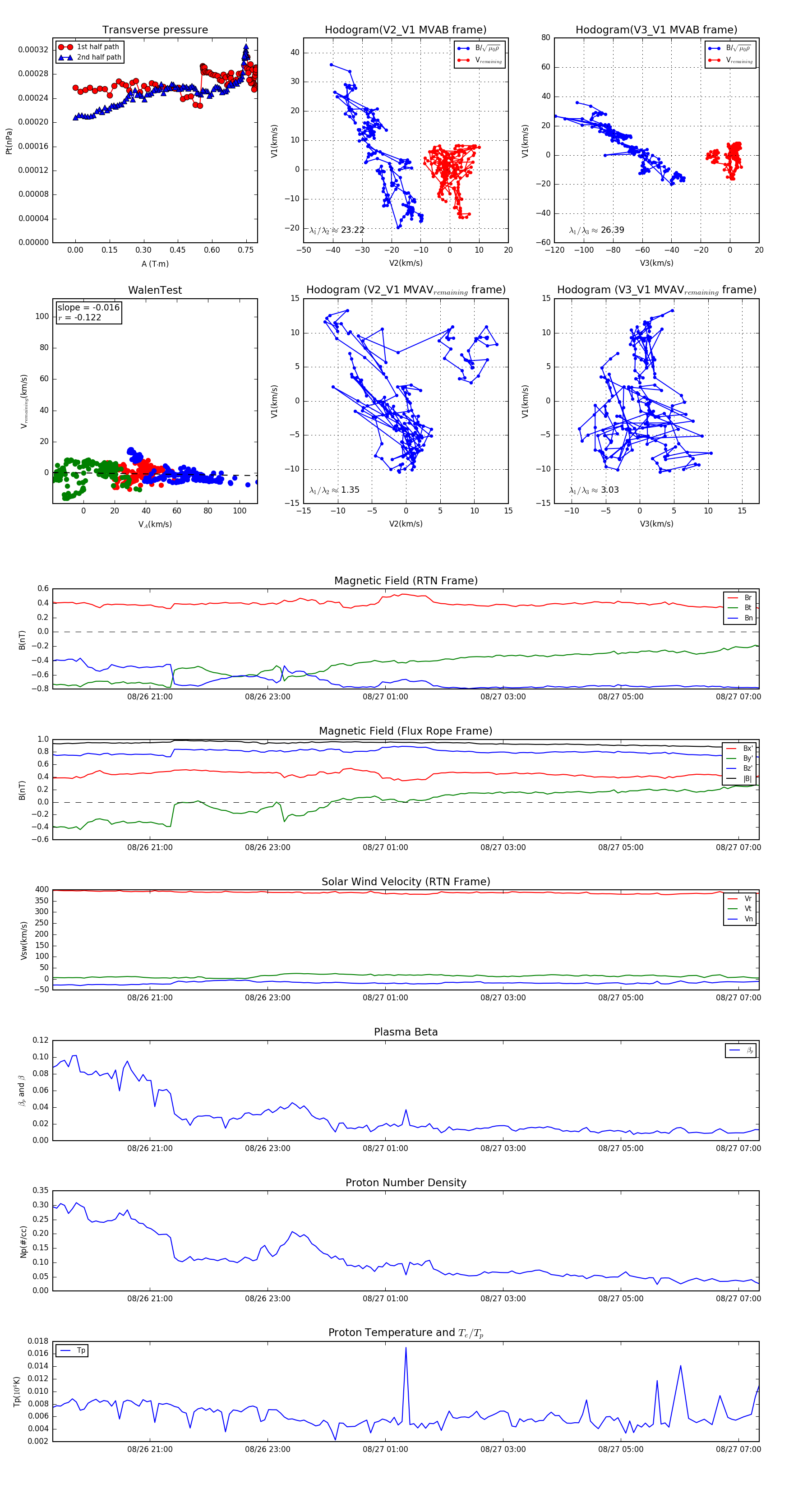
Flux Rope in 1998

Flux Rope Event 1998-08-26 19:21 ~ 1998-08-27 07:21 (721 minutes)


plot