HOME   LIST
‹–   –›

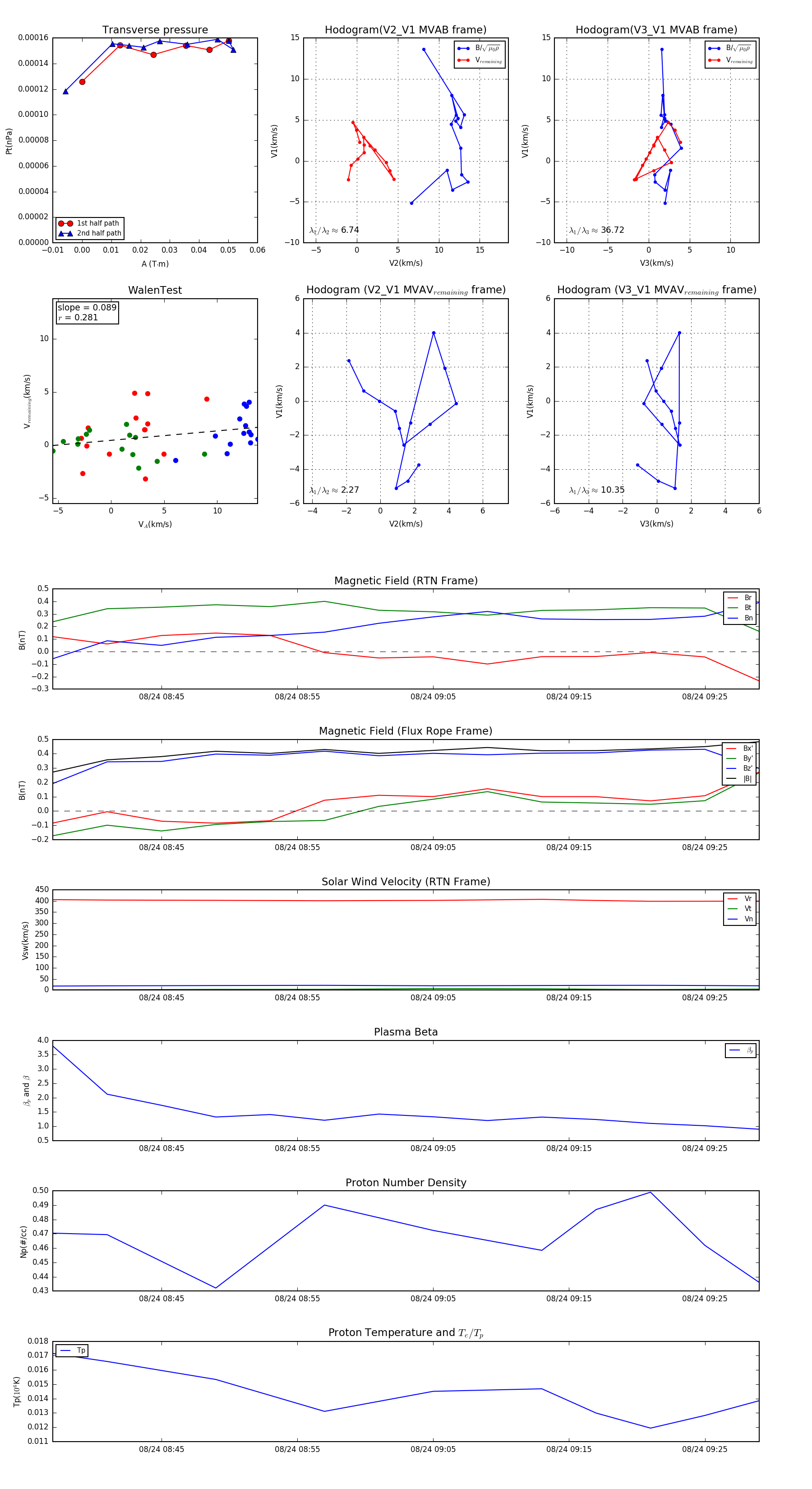
Flux Rope in 1998

Flux Rope Event 1998-08-24 08:37 ~ 1998-08-24 09:29 (53 minutes)


plot