HOME   LIST
‹–   –›

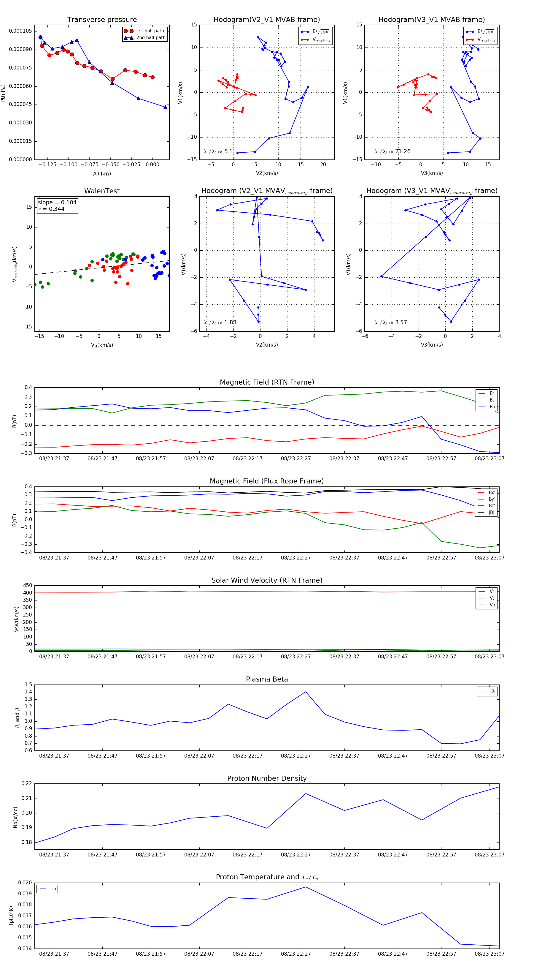
Flux Rope in 1998

Flux Rope Event 1998-08-23 21:33 ~ 1998-08-23 23:09 (97 minutes)


plot