HOME   LIST
‹–   –›

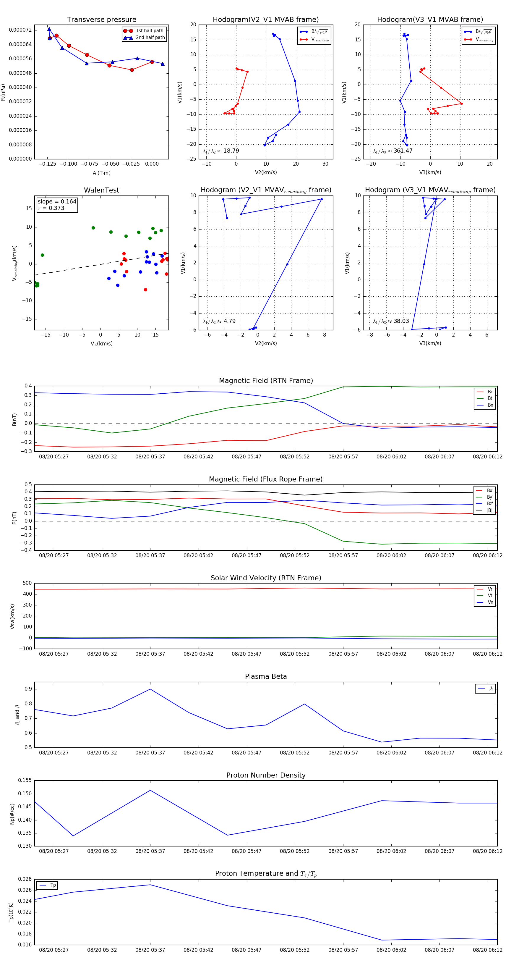
Flux Rope in 1998

Flux Rope Event 1998-08-20 05:25 ~ 1998-08-20 06:13 (49 minutes)


plot