HOME   LIST
‹–   –›

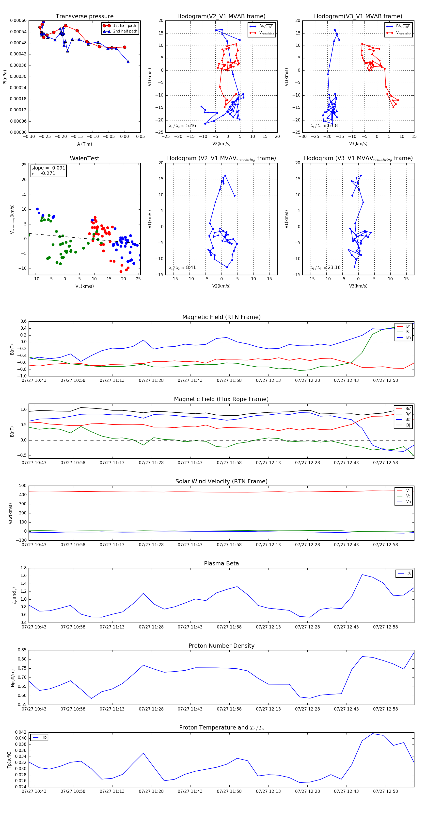
Flux Rope in 1998

Flux Rope Event 1998-07-27 10:41 ~ 1998-07-27 13:09 (149 minutes)


plot