HOME   LIST
‹–   –›

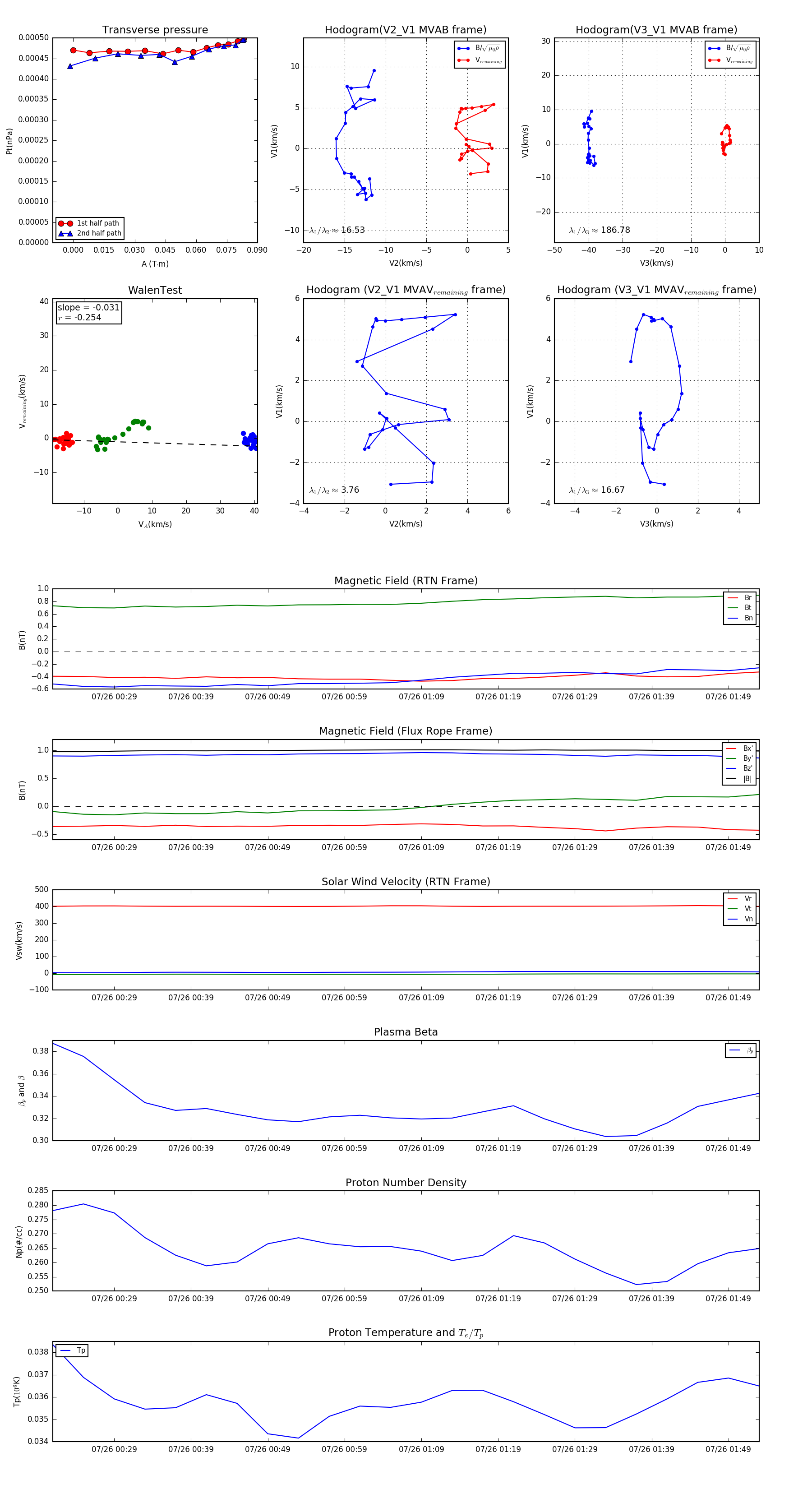
Flux Rope in 1998

Flux Rope Event 1998-07-26 00:21 ~ 1998-07-26 01:53 (93 minutes)


plot