HOME   LIST
‹–   –›

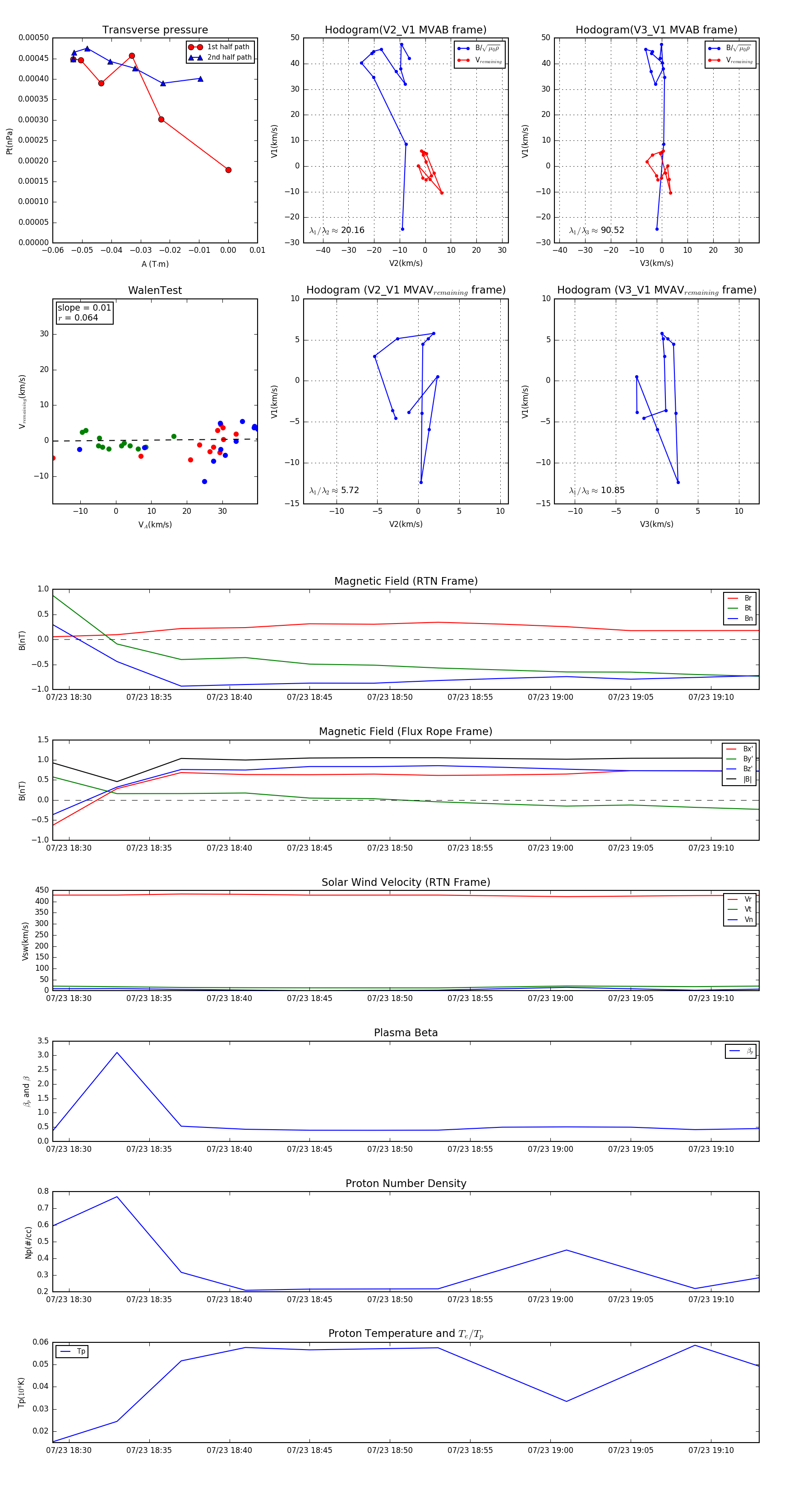
Flux Rope in 1998

Flux Rope Event 1998-07-23 18:29 ~ 1998-07-23 19:13 (45 minutes)


plot