HOME   LIST
‹–   –›

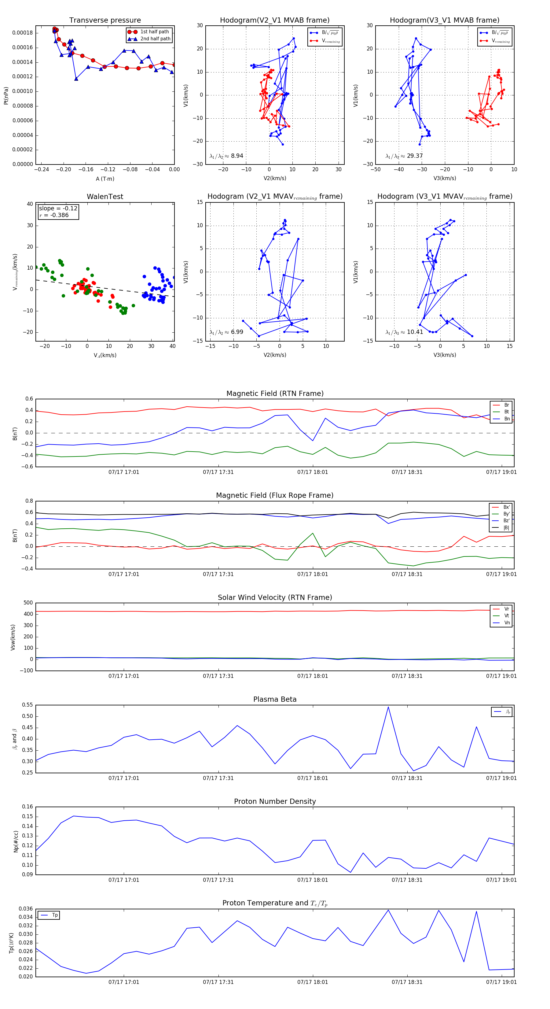
Flux Rope in 1998

Flux Rope Event 1998-07-17 16:33 ~ 1998-07-17 19:05 (153 minutes)


plot