HOME   LIST
‹–   –›

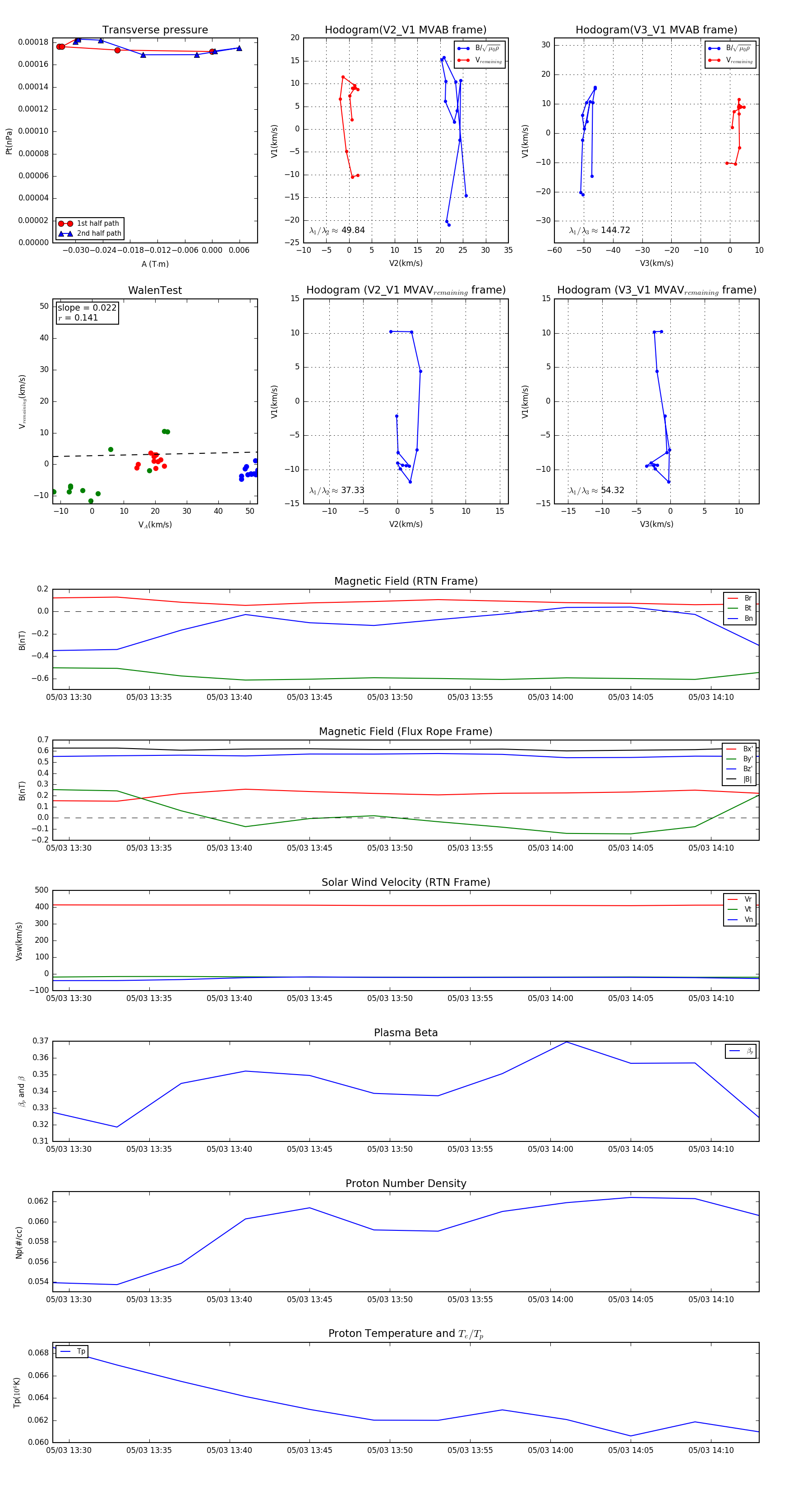
Flux Rope in 1998

Flux Rope Event 1998-05-03 13:29 ~ 1998-05-03 14:13 (45 minutes)


plot