HOME   LIST
‹–   –›

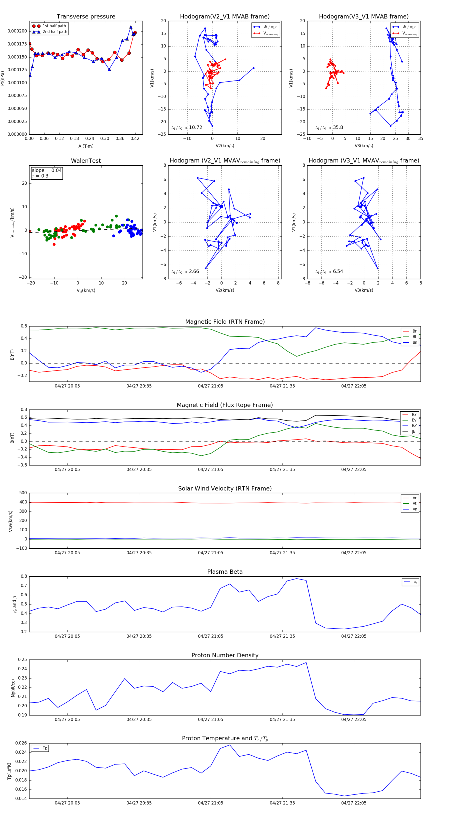
Flux Rope in 1998

Flux Rope Event 1998-04-27 19:49 ~ 1998-04-27 22:33 (165 minutes)


plot