HOME   LIST
‹–   –›

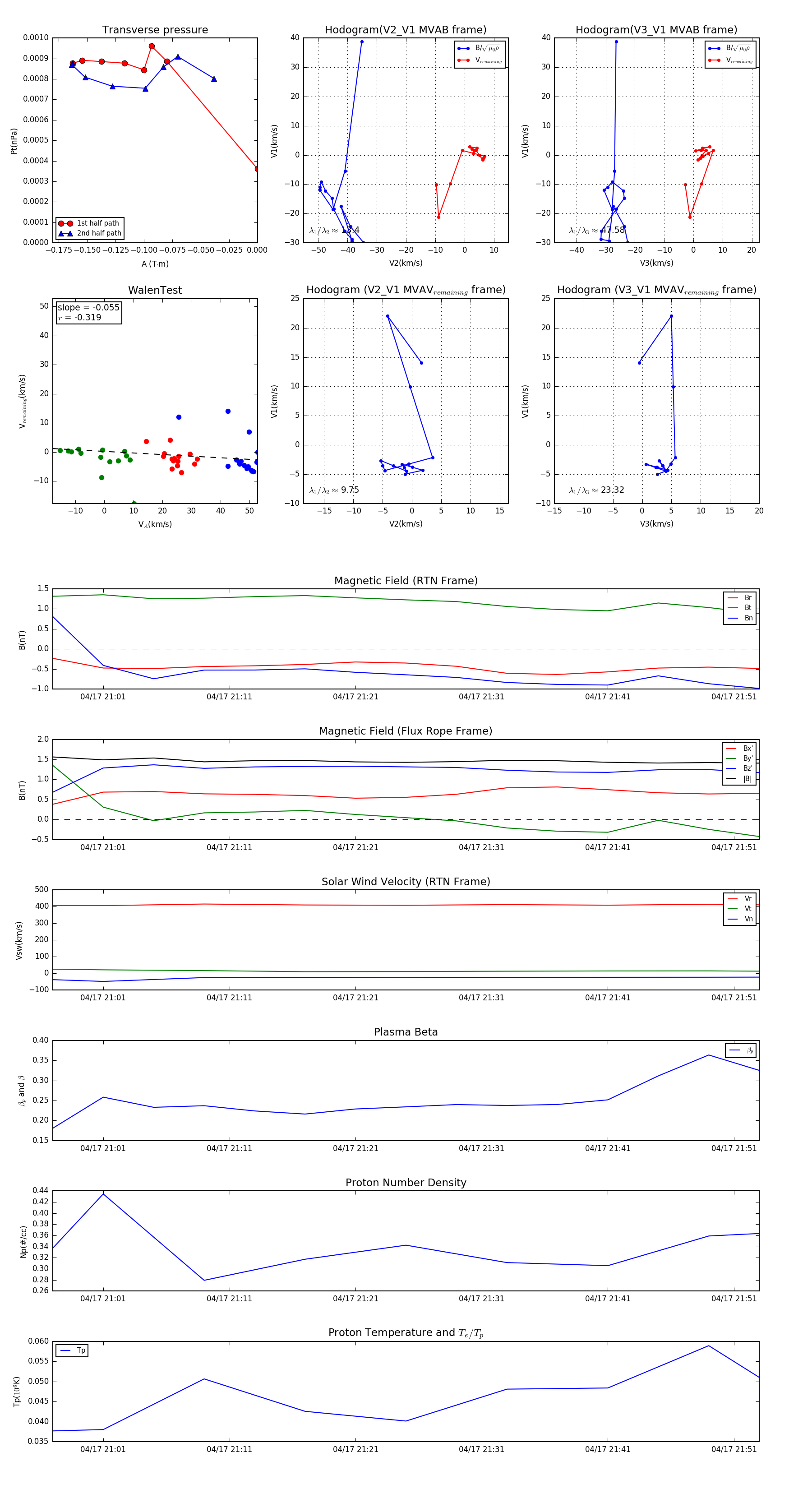
Flux Rope in 1998

Flux Rope Event 1998-04-17 20:57 ~ 1998-04-17 21:53 (57 minutes)


plot