HOME   LIST
‹–   –›

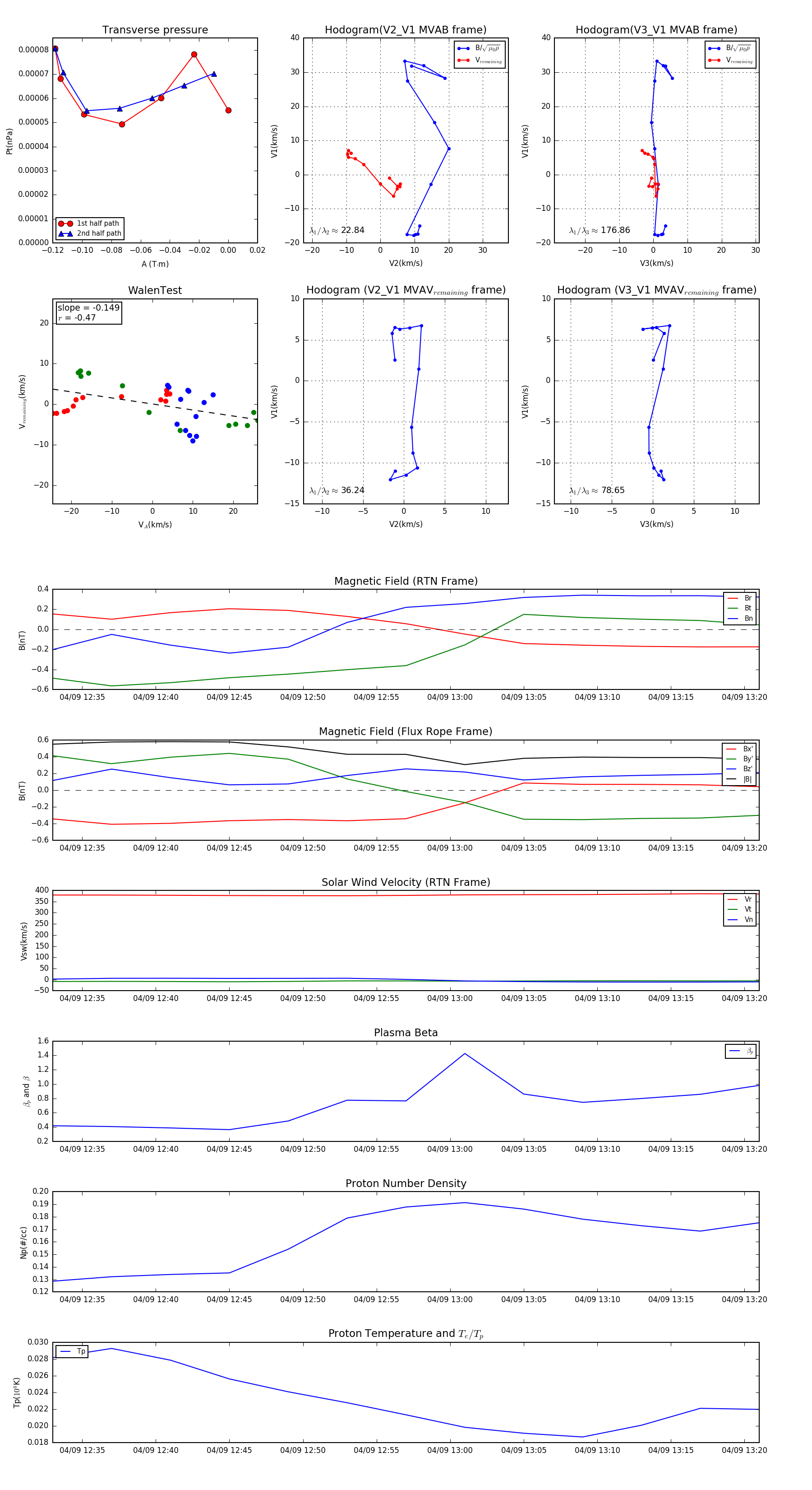
Flux Rope in 1998

Flux Rope Event 1998-04-09 12:33 ~ 1998-04-09 13:21 (49 minutes)


plot