HOME   LIST
‹–   –›

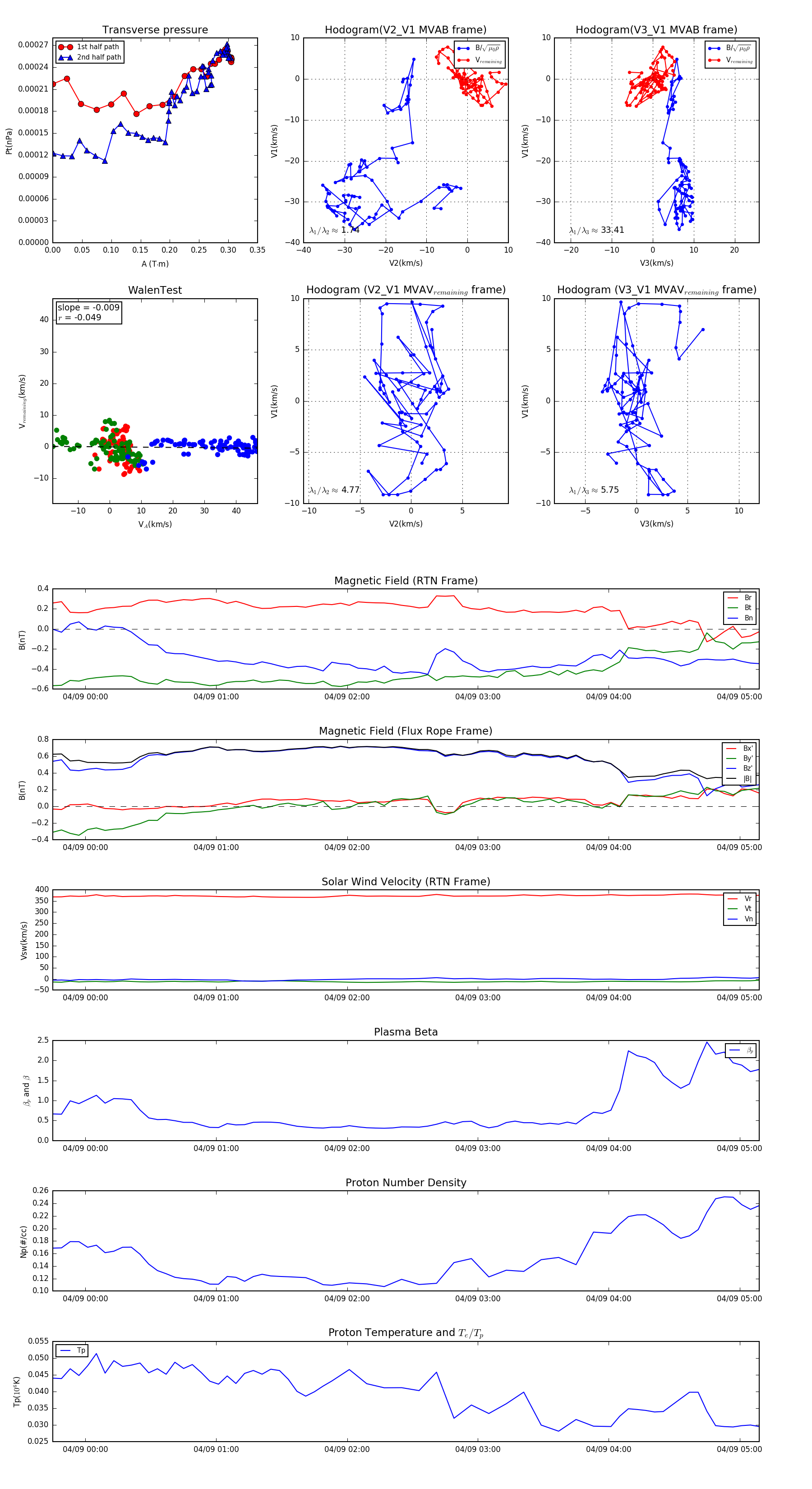
Flux Rope in 1998

Flux Rope Event 1998-04-08 23:45 ~ 1998-04-09 05:09 (325 minutes)


plot