HOME   LIST
‹–   –›

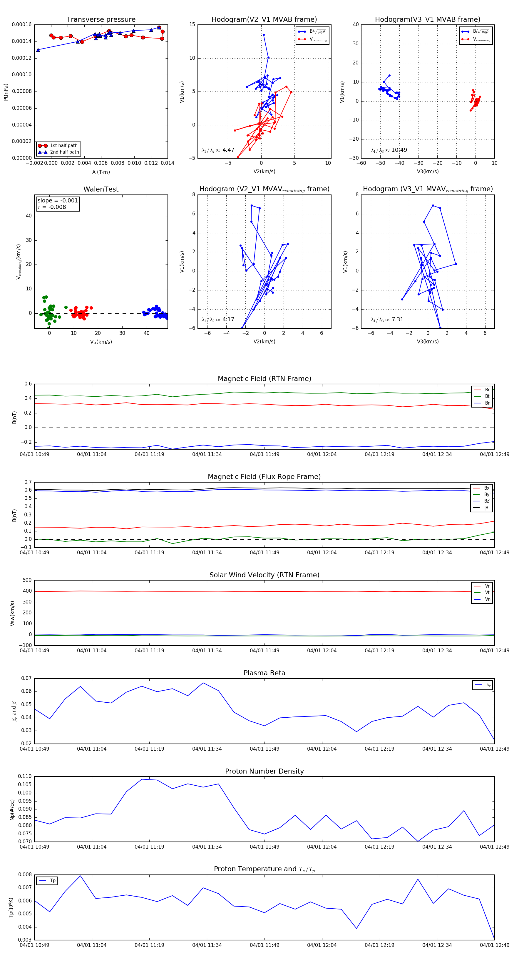
Flux Rope in 1998

Flux Rope Event 1998-04-01 10:49 ~ 1998-04-01 12:49 (121 minutes)


plot