HOME   LIST
‹–   –›

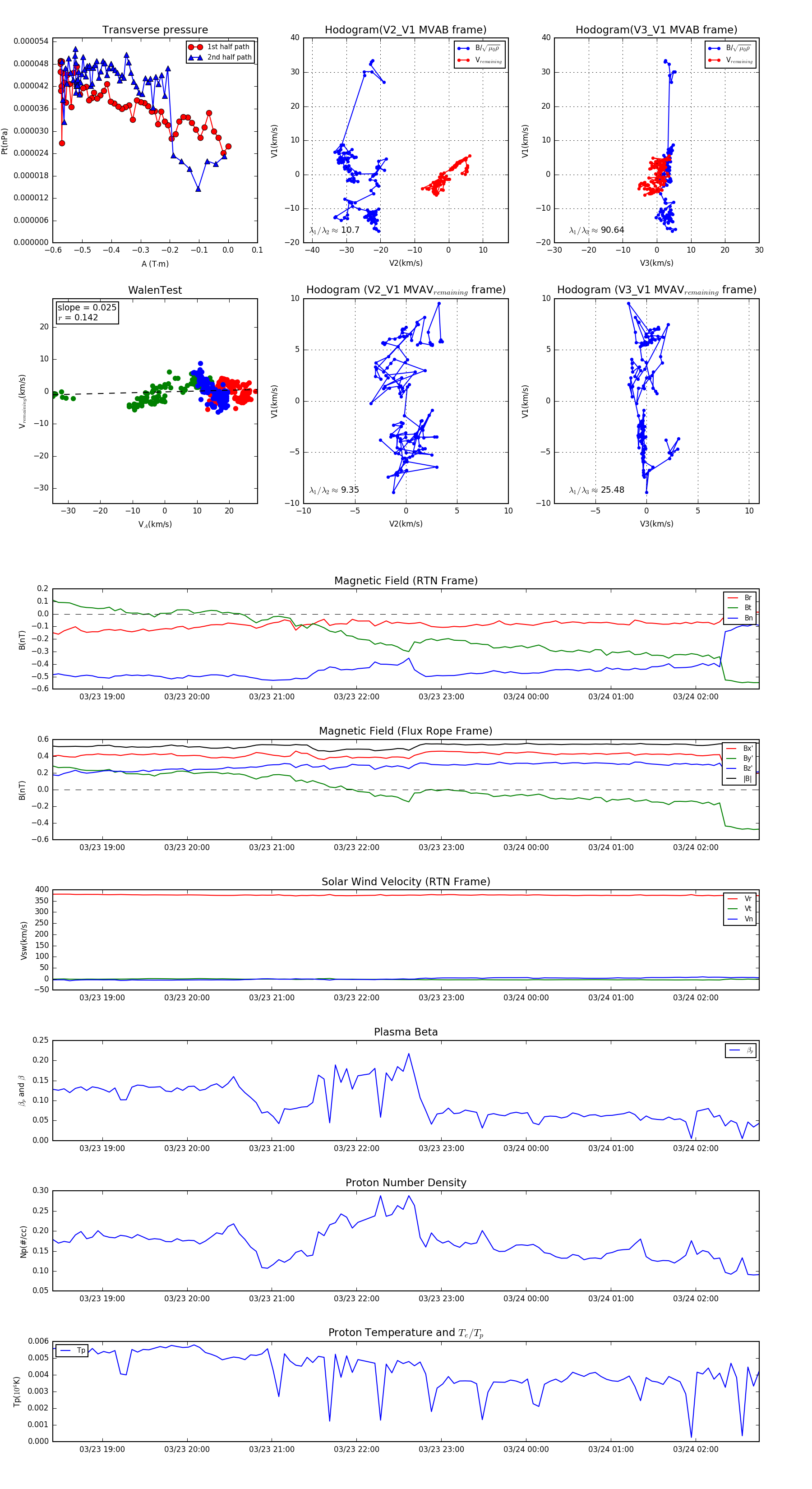
Flux Rope in 1998

Flux Rope Event 1998-03-23 18:25 ~ 1998-03-24 02:45 (501 minutes)


plot