HOME   LIST
‹–   –›

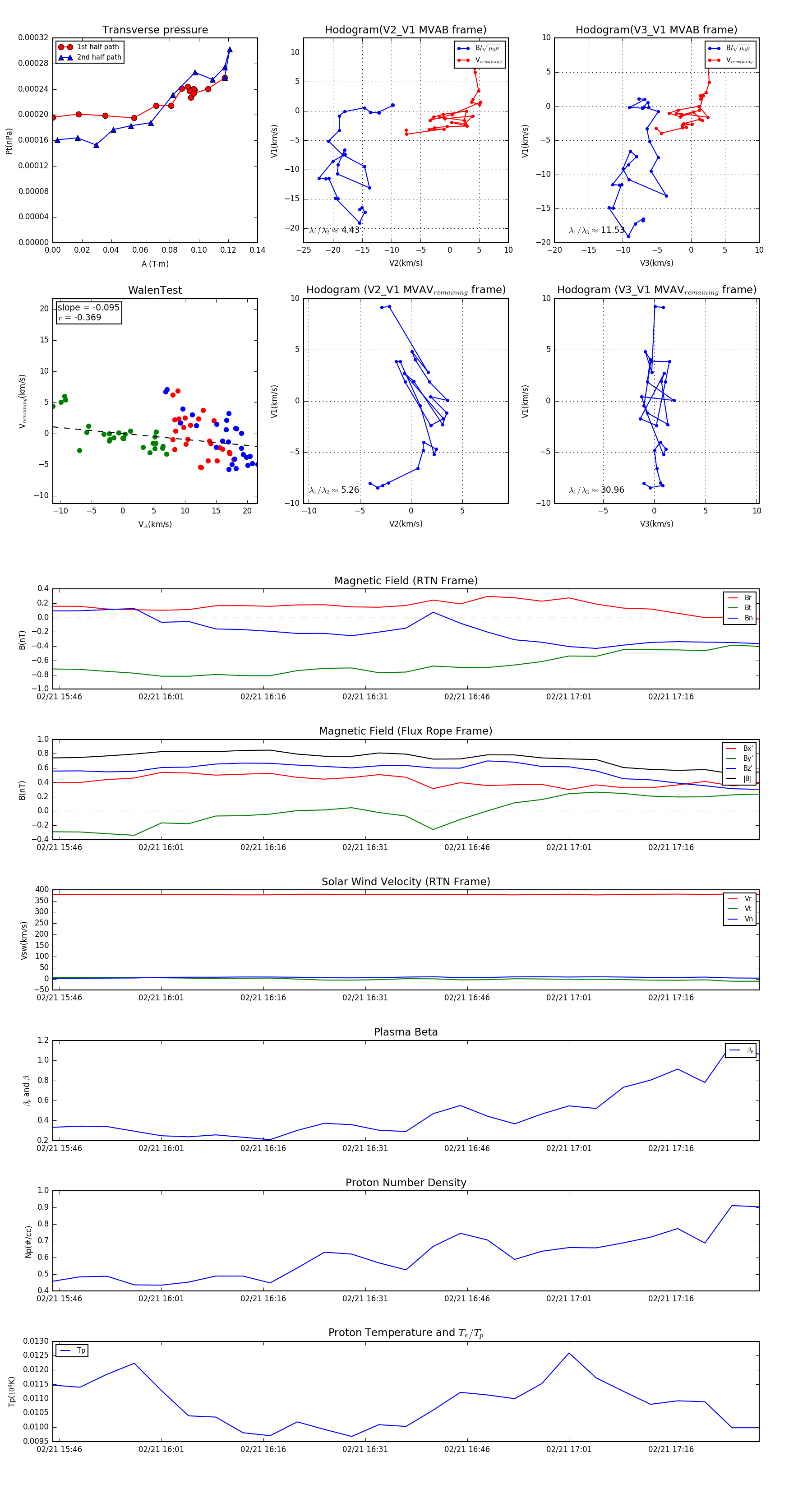
Flux Rope in 1998

Flux Rope Event 1998-02-21 15:45 ~ 1998-02-21 17:29 (105 minutes)


plot