HOME   LIST
‹–   –›

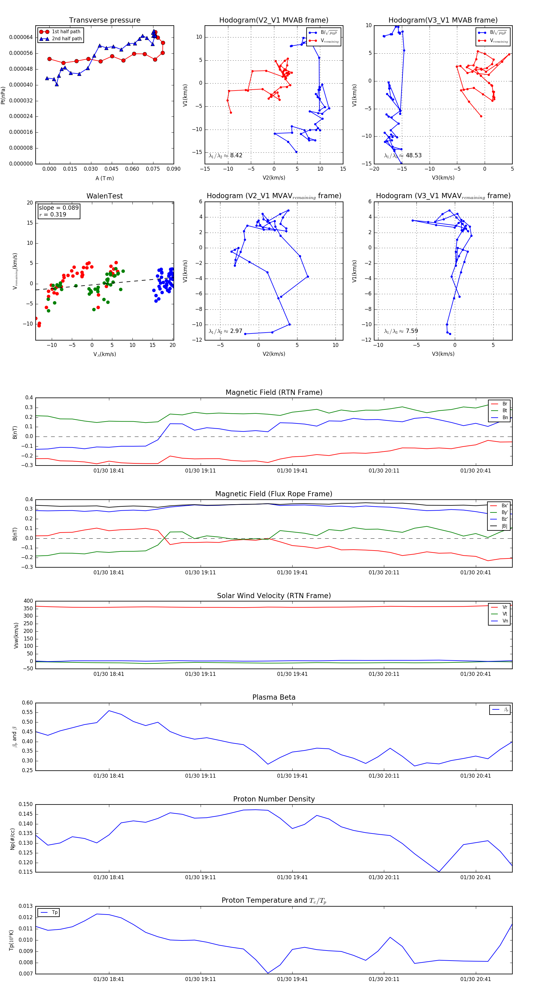
Flux Rope in 1998

Flux Rope Event 1998-01-30 18:17 ~ 1998-01-30 20:53 (157 minutes)


plot