HOME   LIST
‹–   –›

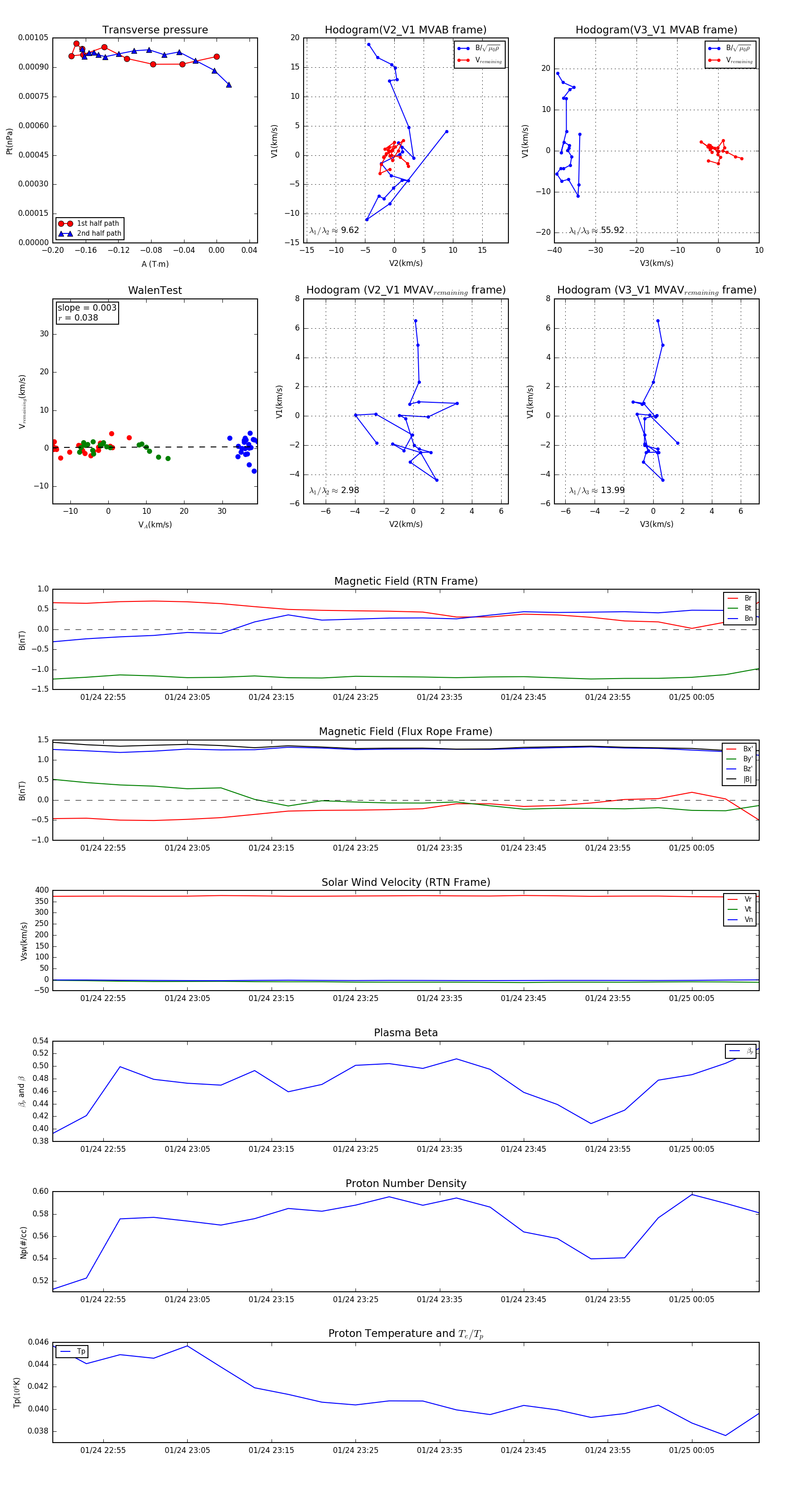
Flux Rope in 1998

Flux Rope Event 1998-01-24 22:49 ~ 1998-01-25 00:13 (85 minutes)


plot