HOME   LIST
‹–   –›

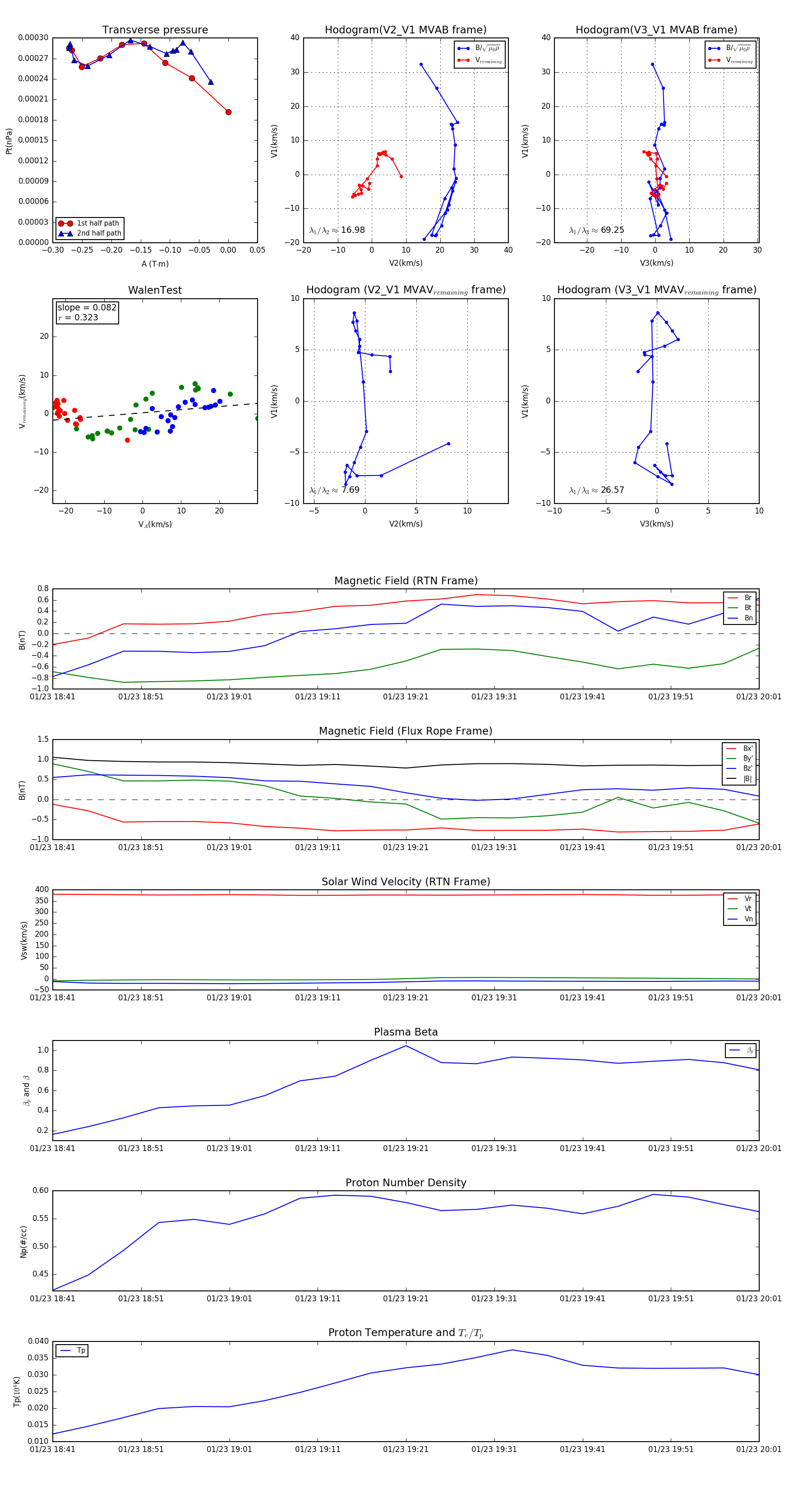
Flux Rope in 1998

Flux Rope Event 1998-01-23 18:41 ~ 1998-01-23 20:01 (81 minutes)


plot