HOME   LIST
‹–   –›

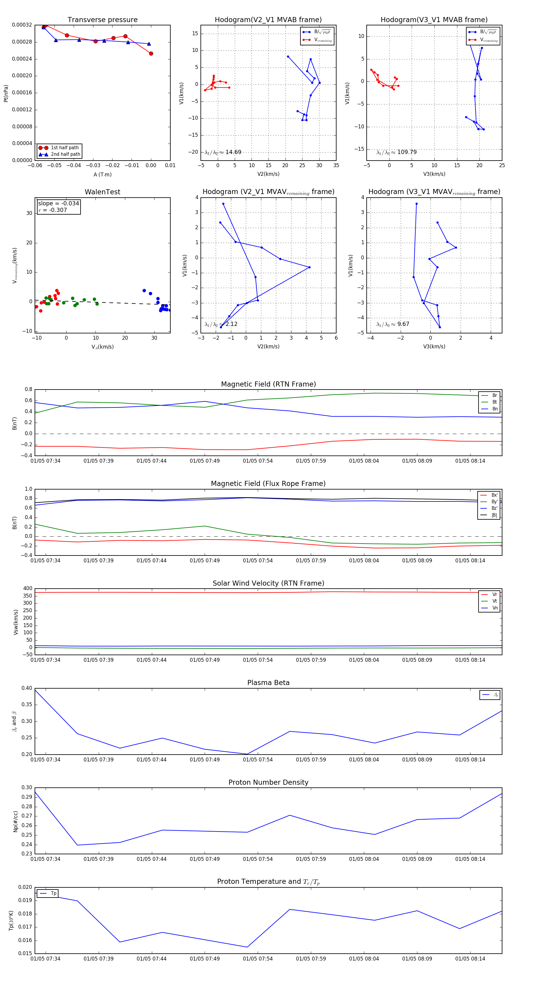
Flux Rope in 1998

Flux Rope Event 1998-01-05 07:33 ~ 1998-01-05 08:17 (45 minutes)


plot