HOME   LIST
‹–   –›

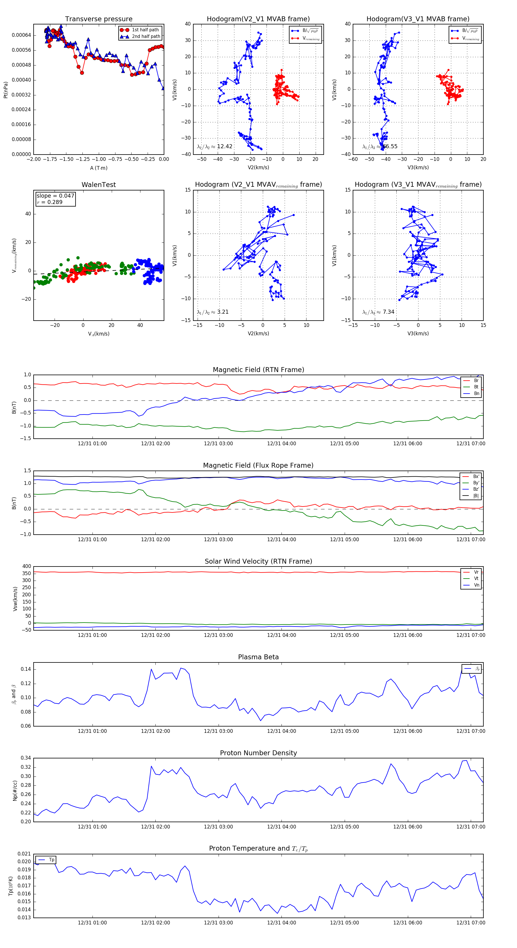
Flux Rope in 1997

Flux Rope Event 1997-12-31 00:04 ~ 1997-12-31 07:12 (429 minutes)


plot