HOME   LIST
‹–   –›

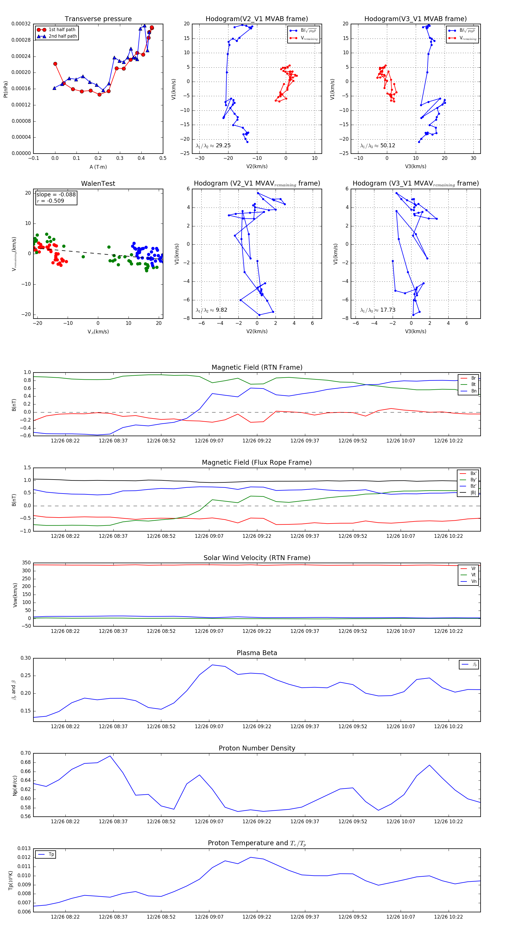
Flux Rope in 1997

Flux Rope Event 1997-12-26 08:12 ~ 1997-12-26 10:32 (141 minutes)


plot