HOME   LIST
‹–   –›

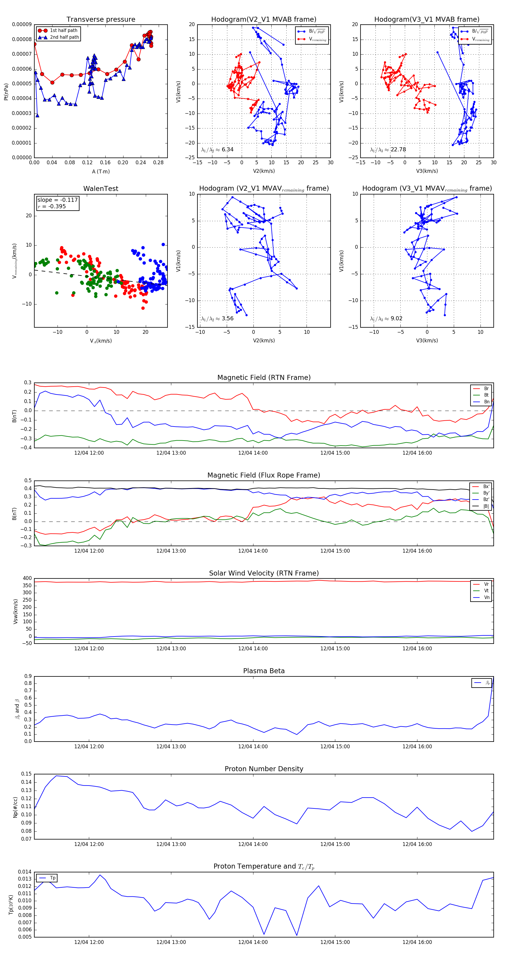
Flux Rope in 1997

Flux Rope Event 1997-12-04 11:20 ~ 1997-12-04 16:56 (337 minutes)


plot