HOME   LIST
‹–   –›

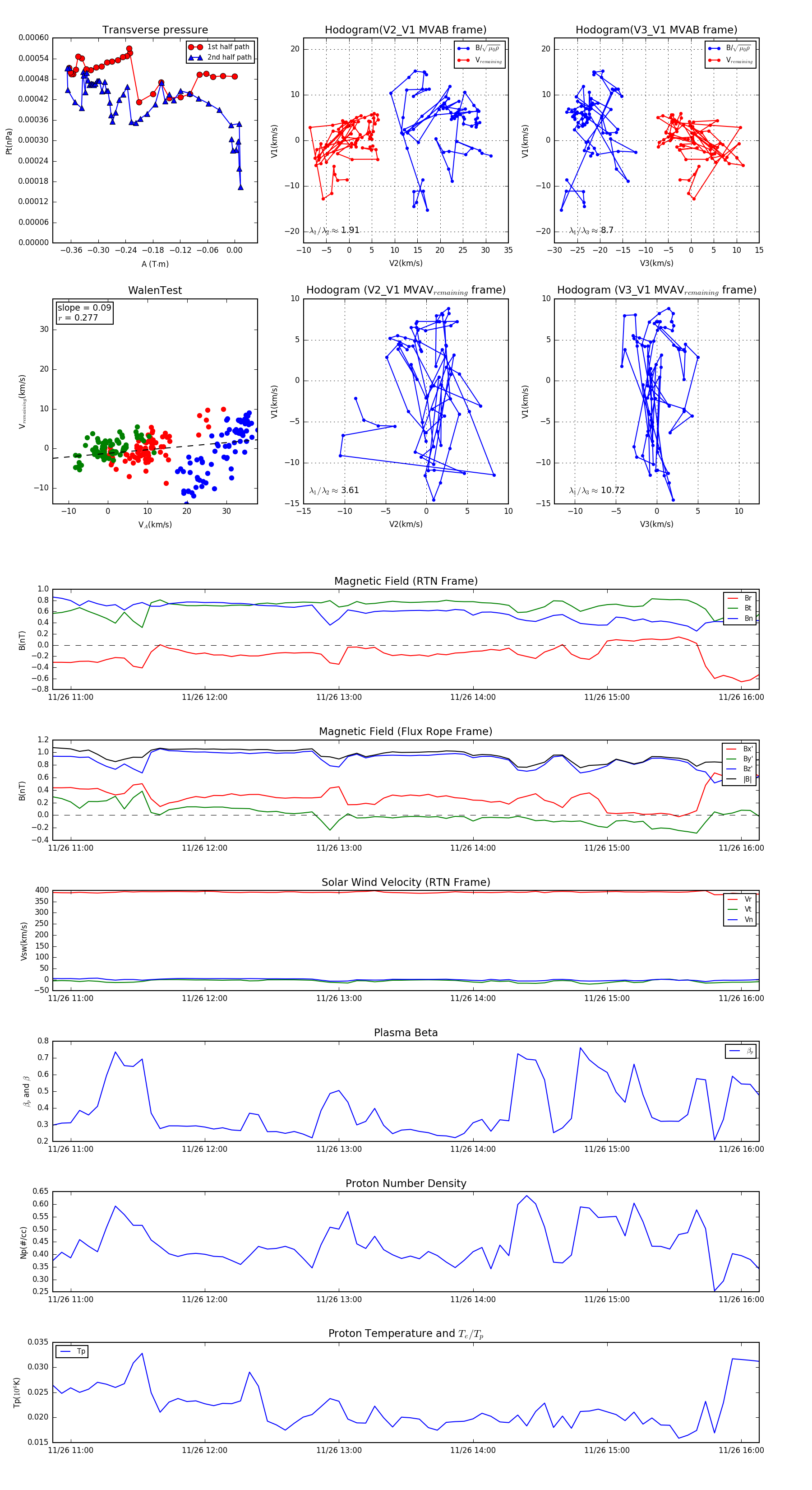
Flux Rope in 1997

Flux Rope Event 1997-11-26 10:52 ~ 1997-11-26 16:08 (317 minutes)


plot