HOME   LIST
‹–   –›

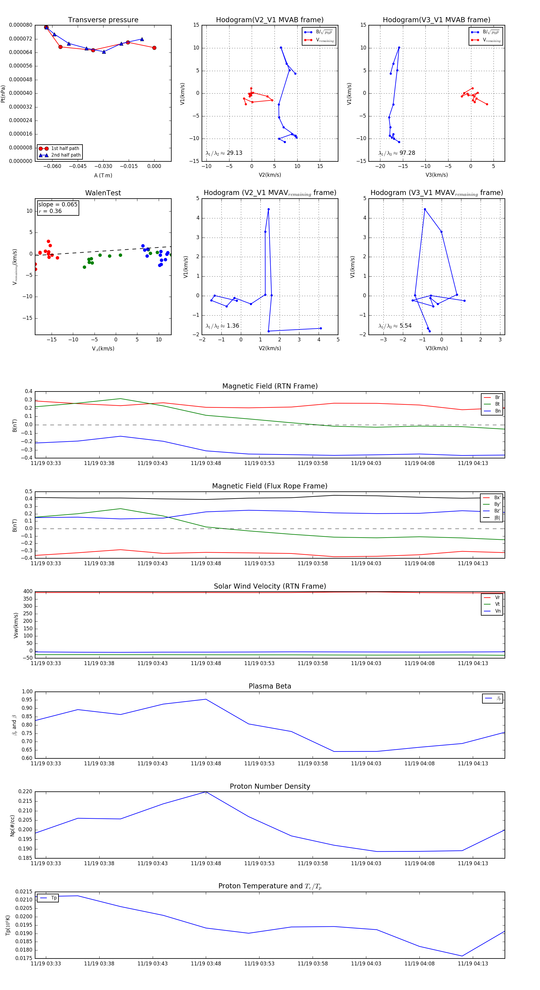
Flux Rope in 1997

Flux Rope Event 1997-11-19 03:32 ~ 1997-11-19 04:16 (45 minutes)


plot