HOME   LIST
‹–   –›

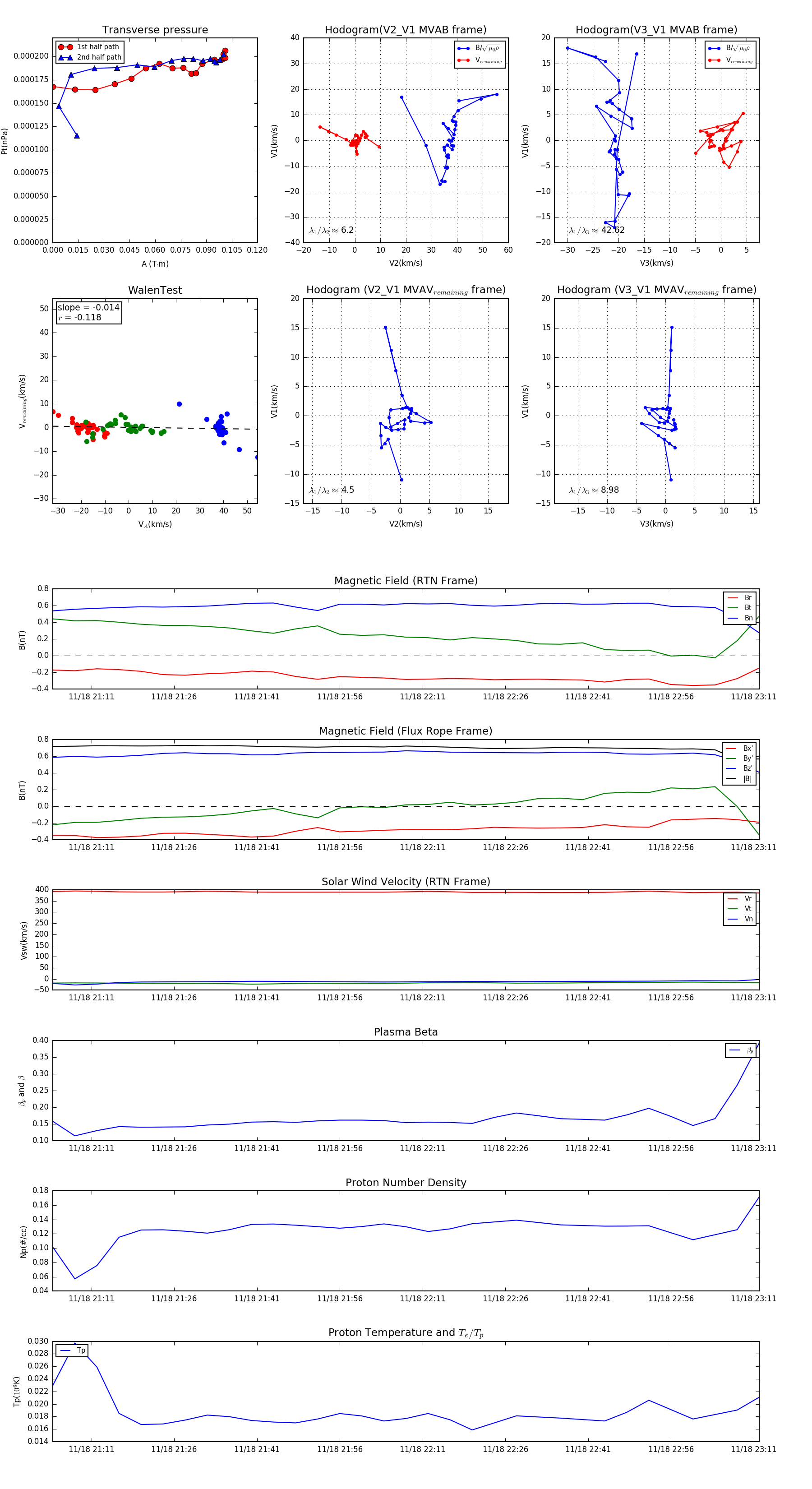
Flux Rope in 1997

Flux Rope Event 1997-11-18 21:04 ~ 1997-11-18 23:12 (129 minutes)


plot