HOME   LIST
‹–   –›

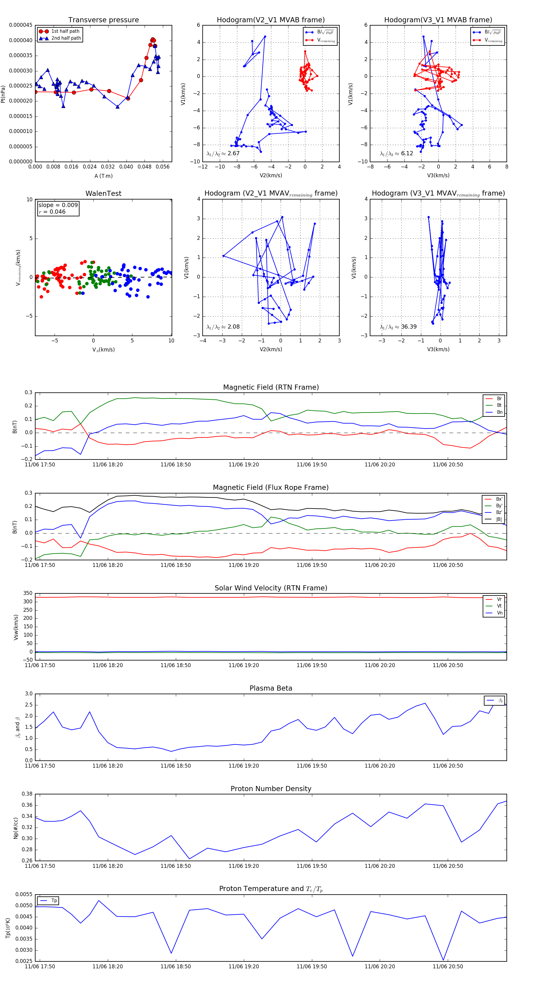
Flux Rope in 1997

Flux Rope Event 1997-11-06 17:48 ~ 1997-11-06 21:16 (209 minutes)


plot