HOME   LIST
‹–   –›

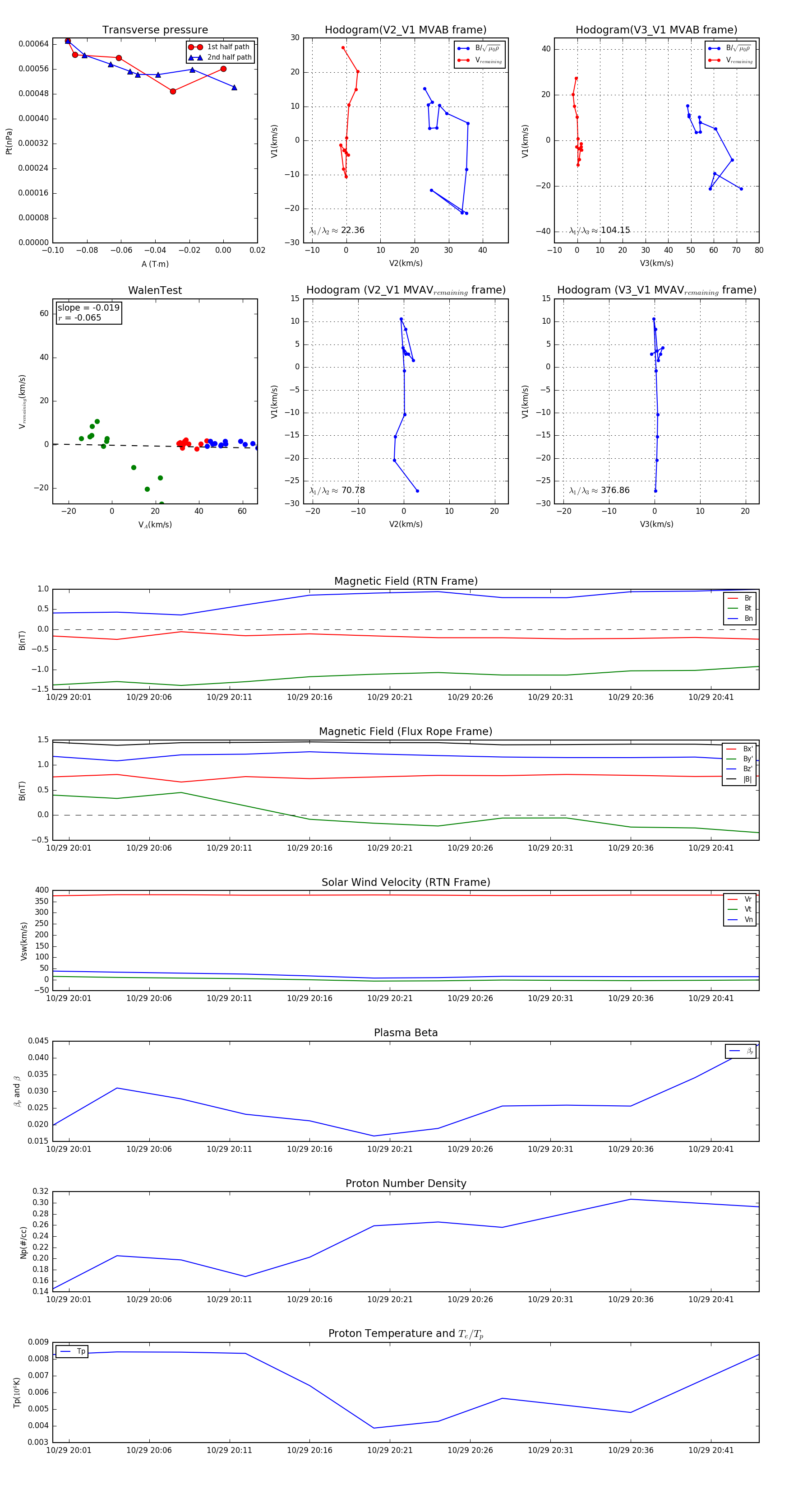
Flux Rope in 1997

Flux Rope Event 1997-10-29 20:00 ~ 1997-10-29 20:44 (45 minutes)


plot