HOME   LIST
‹–   –›

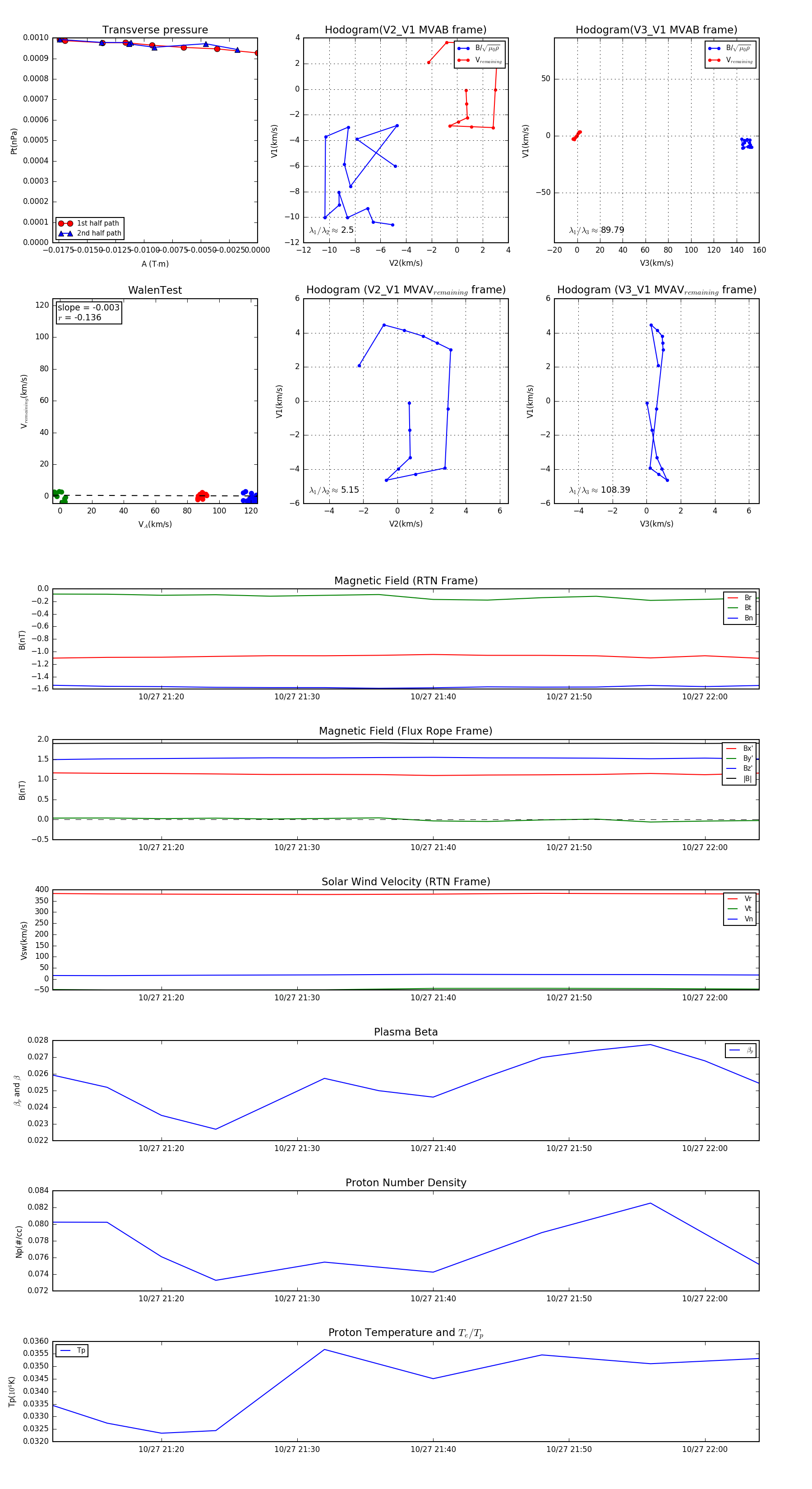
Flux Rope in 1997

Flux Rope Event 1997-10-27 21:12 ~ 1997-10-27 22:04 (53 minutes)


plot