HOME   LIST
‹–   –›

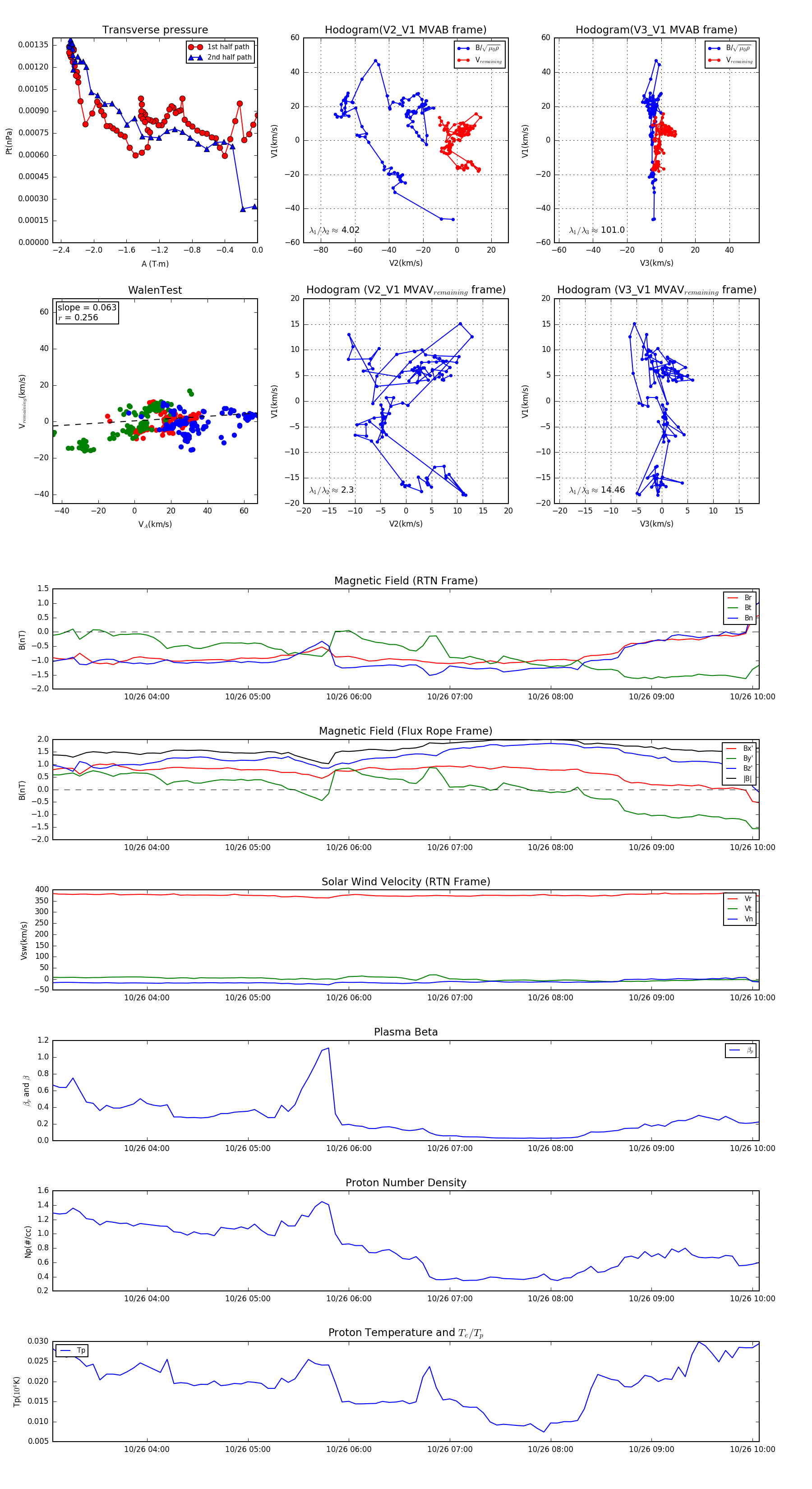
Flux Rope in 1997

Flux Rope Event 1997-10-26 03:04 ~ 1997-10-26 10:04 (421 minutes)


plot