HOME   LIST
‹–   –›

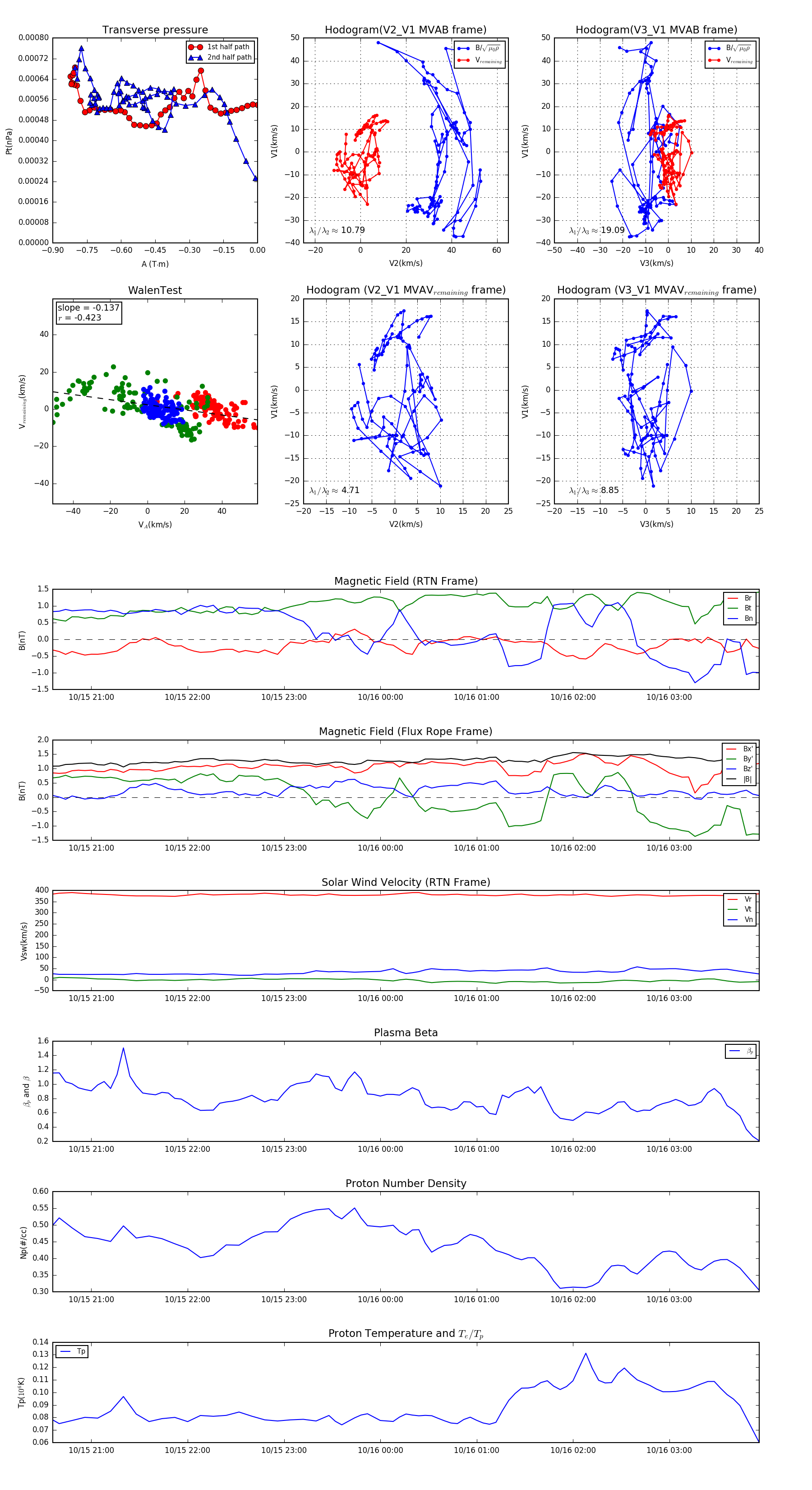
Flux Rope in 1997

Flux Rope Event 1997-10-15 20:36 ~ 1997-10-16 03:56 (441 minutes)


plot