HOME   LIST
‹–   –›

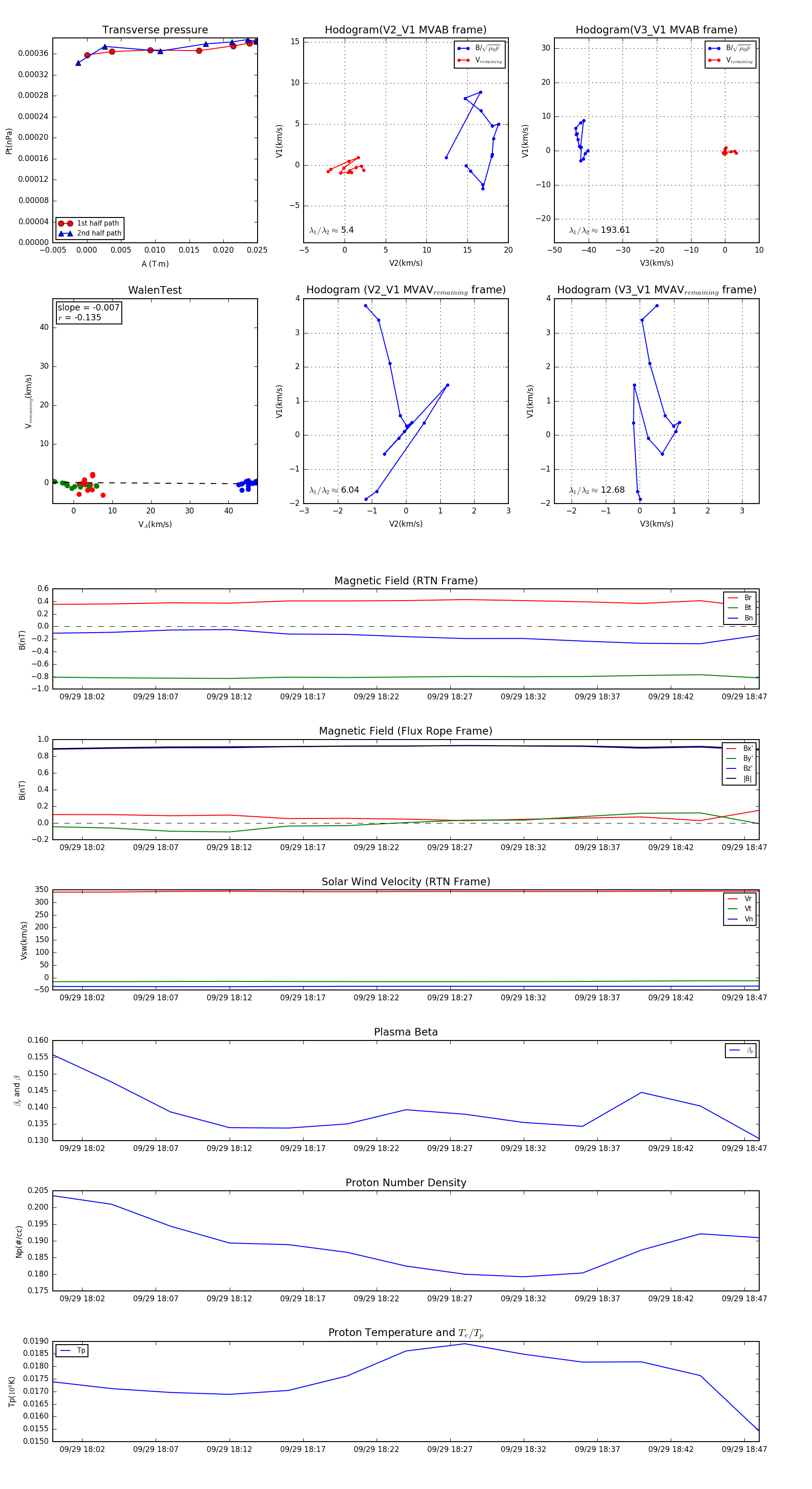
Flux Rope in 1997

Flux Rope Event 1997-09-29 18:00 ~ 1997-09-29 18:48 (49 minutes)


plot