HOME   LIST
‹–   –›

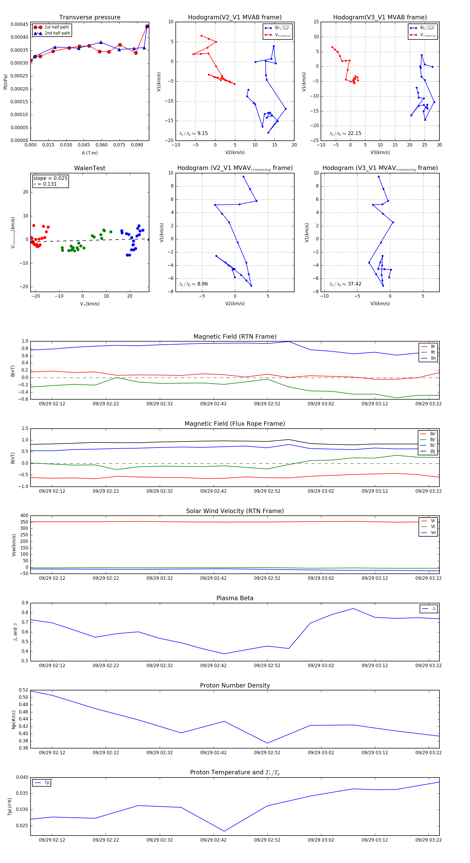
Flux Rope in 1997

Flux Rope Event 1997-09-29 02:08 ~ 1997-09-29 03:24 (77 minutes)


plot