HOME   LIST
‹–   –›

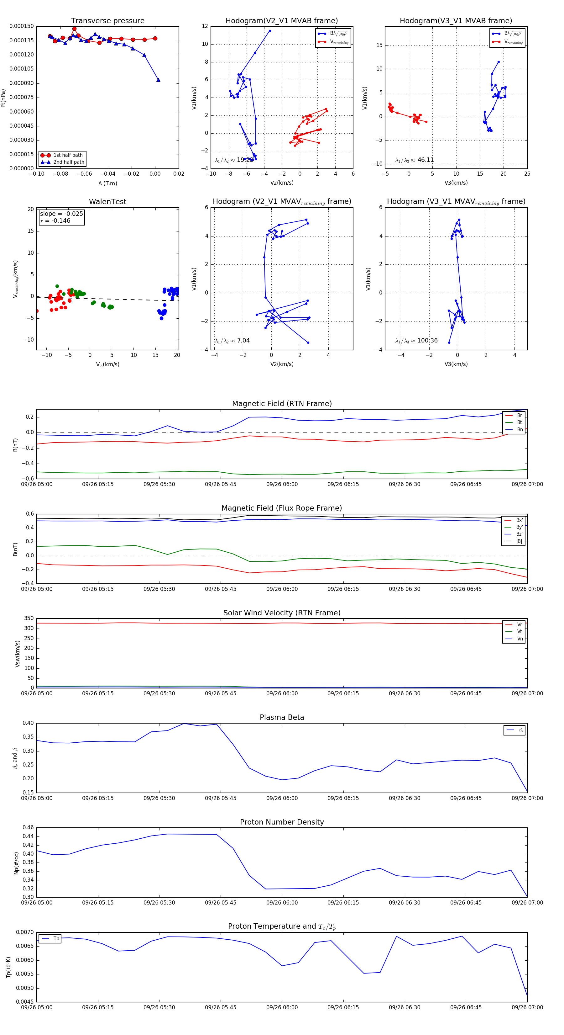
Flux Rope in 1997

Flux Rope Event 1997-09-26 05:00 ~ 1997-09-26 07:00 (121 minutes)


plot