HOME   LIST
‹–   –›

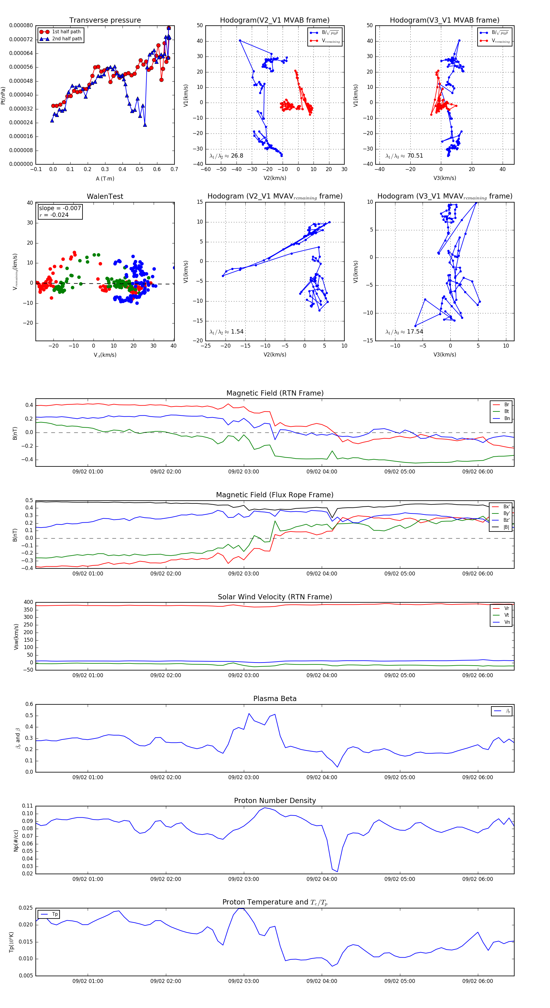
Flux Rope in 1997

Flux Rope Event 1997-09-02 00:20 ~ 1997-09-02 06:28 (369 minutes)


plot