HOME   LIST
‹–   –›

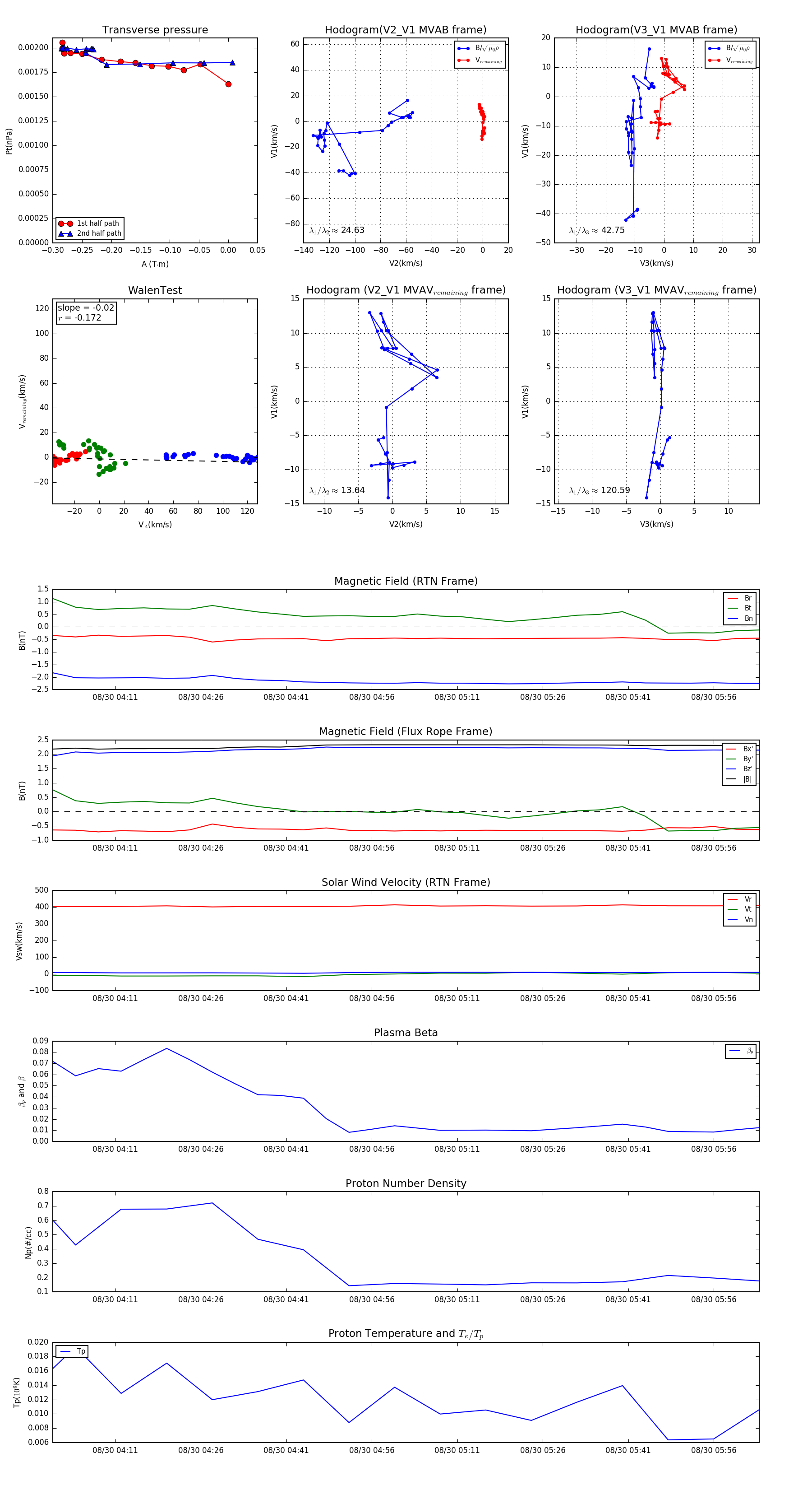
Flux Rope in 1997

Flux Rope Event 1997-08-30 04:00 ~ 1997-08-30 06:04 (125 minutes)


plot