HOME   LIST
‹–   –›

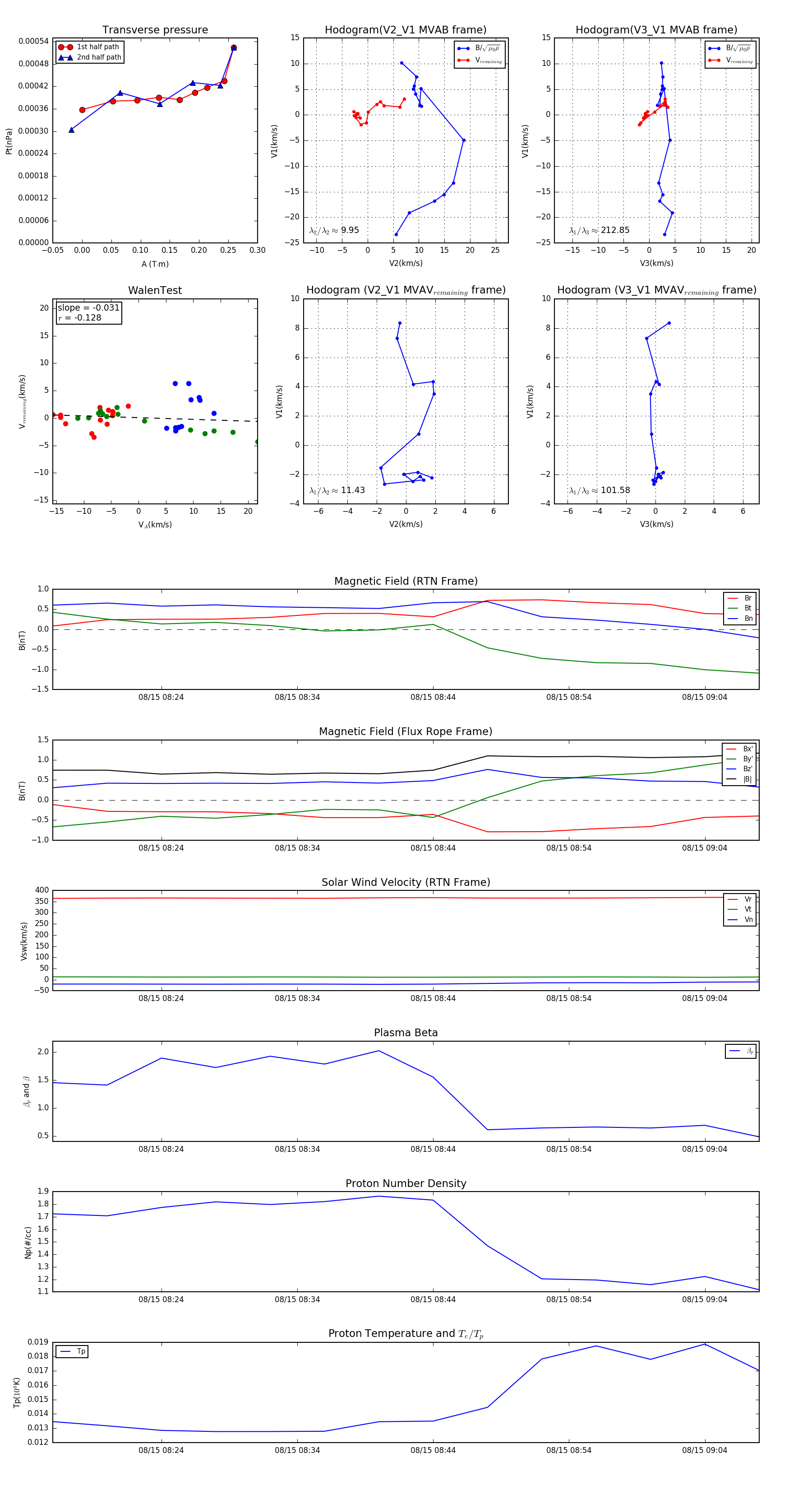
Flux Rope in 1997

Flux Rope Event 1997-08-15 08:16 ~ 1997-08-15 09:08 (53 minutes)


plot