HOME   LIST
‹–   –›

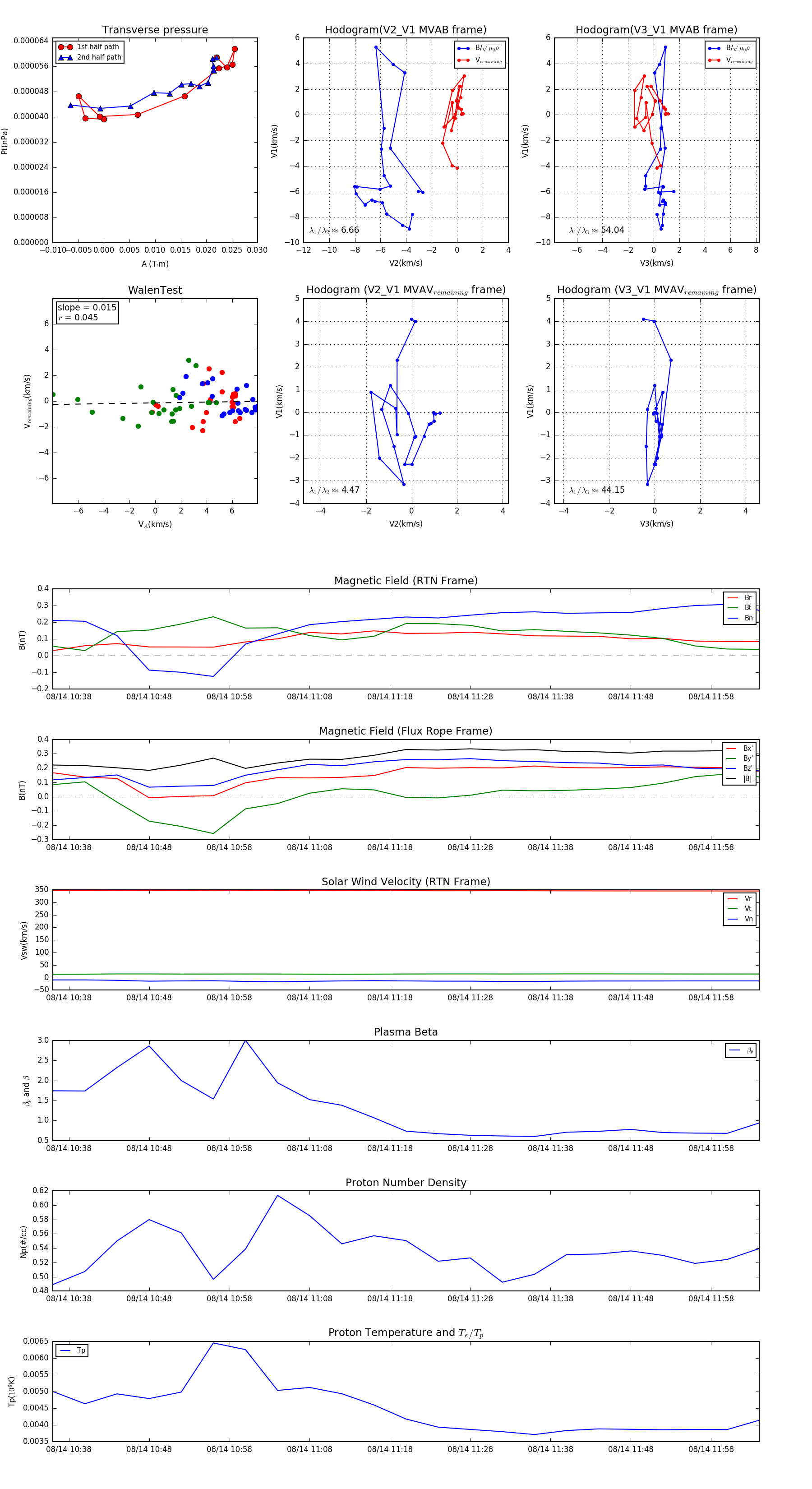
Flux Rope in 1997

Flux Rope Event 1997-08-14 10:36 ~ 1997-08-14 12:04 (89 minutes)


plot