HOME   LIST
‹–   –›

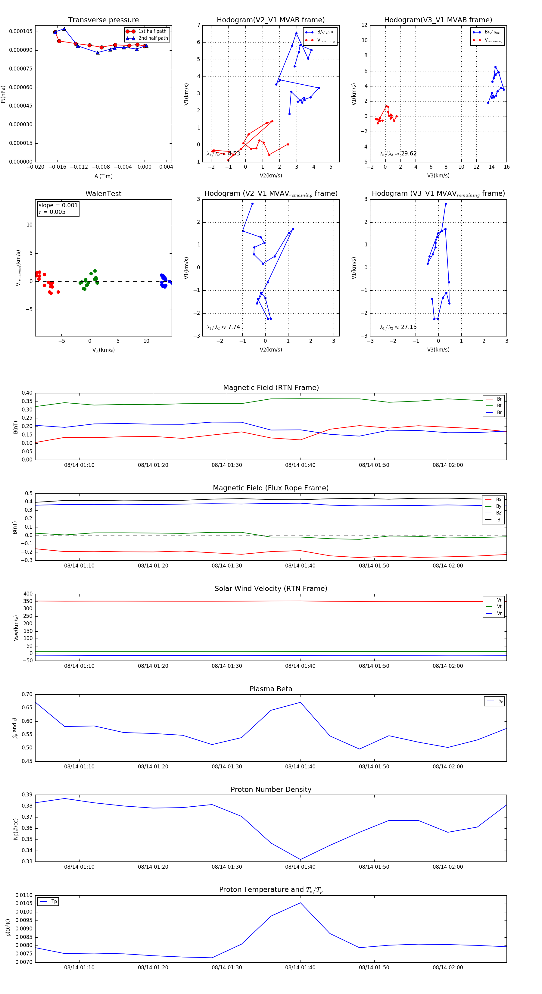
Flux Rope in 1997

Flux Rope Event 1997-08-14 01:04 ~ 1997-08-14 02:08 (65 minutes)


plot