HOME   LIST
‹–   –›

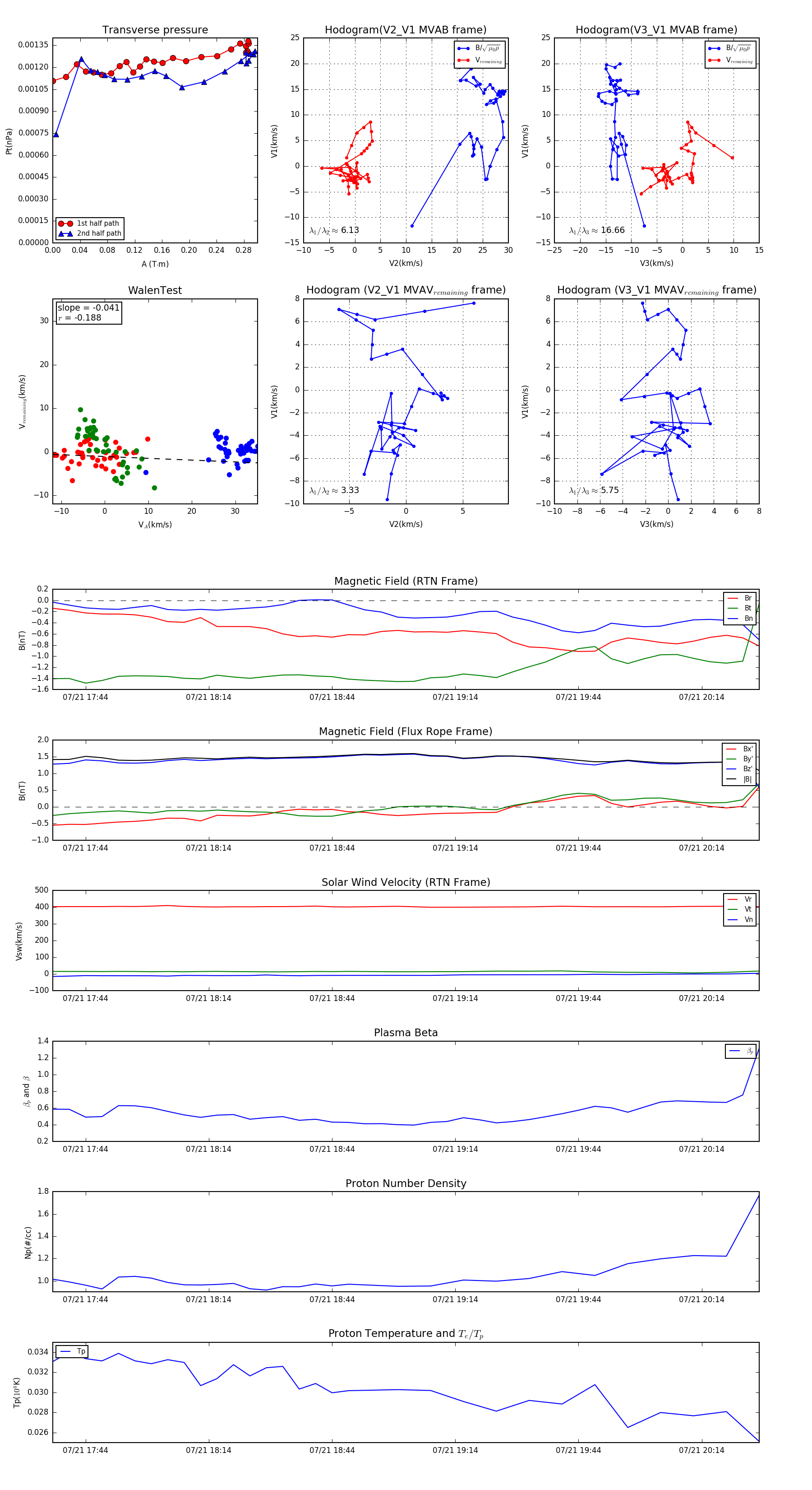
Flux Rope in 1997

Flux Rope Event 1997-07-21 17:36 ~ 1997-07-21 20:28 (173 minutes)


plot