HOME   LIST
‹–   –›

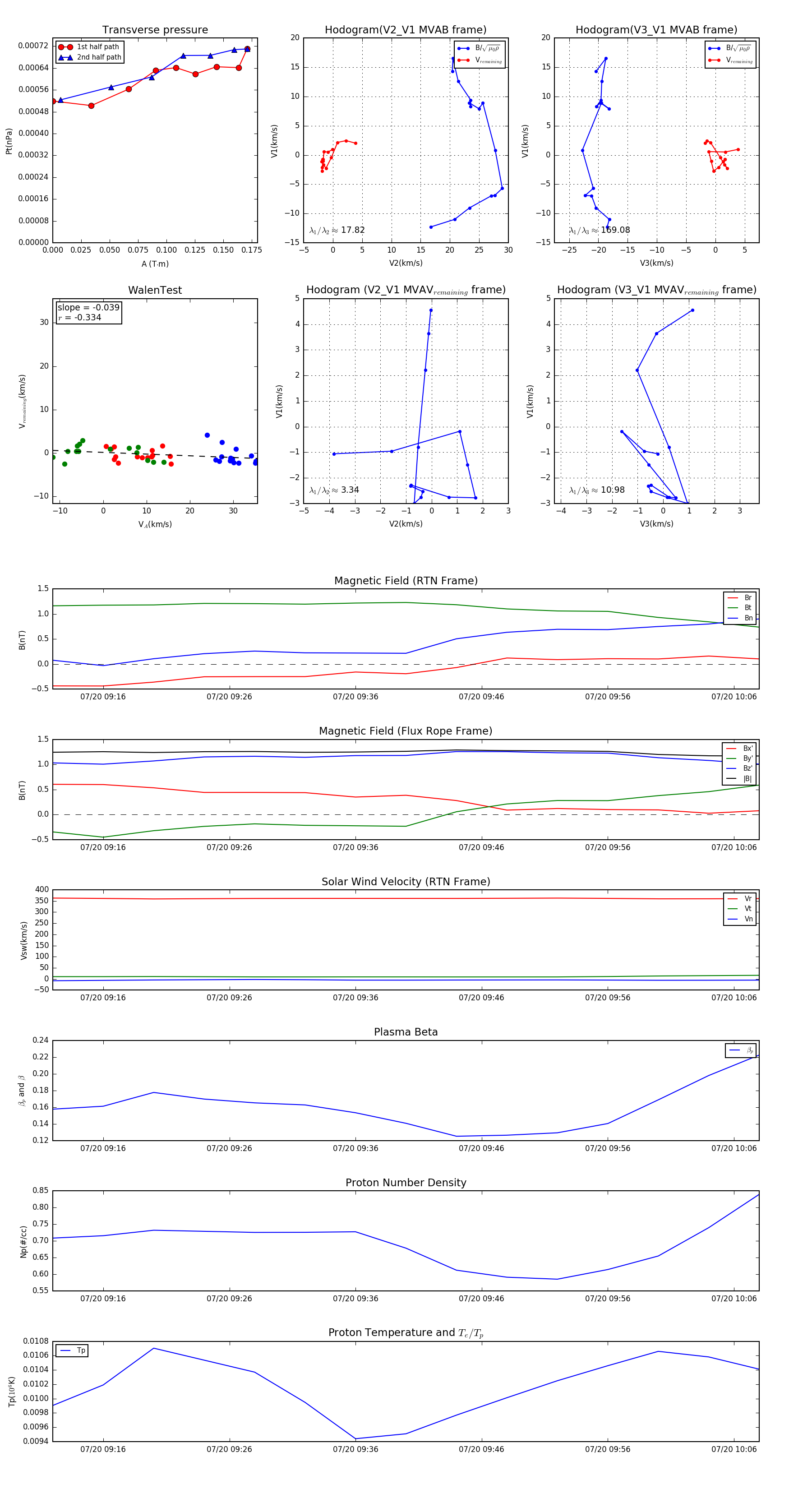
Flux Rope in 1997

Flux Rope Event 1997-07-20 09:12 ~ 1997-07-20 10:08 (57 minutes)


plot