HOME   LIST
‹–   –›

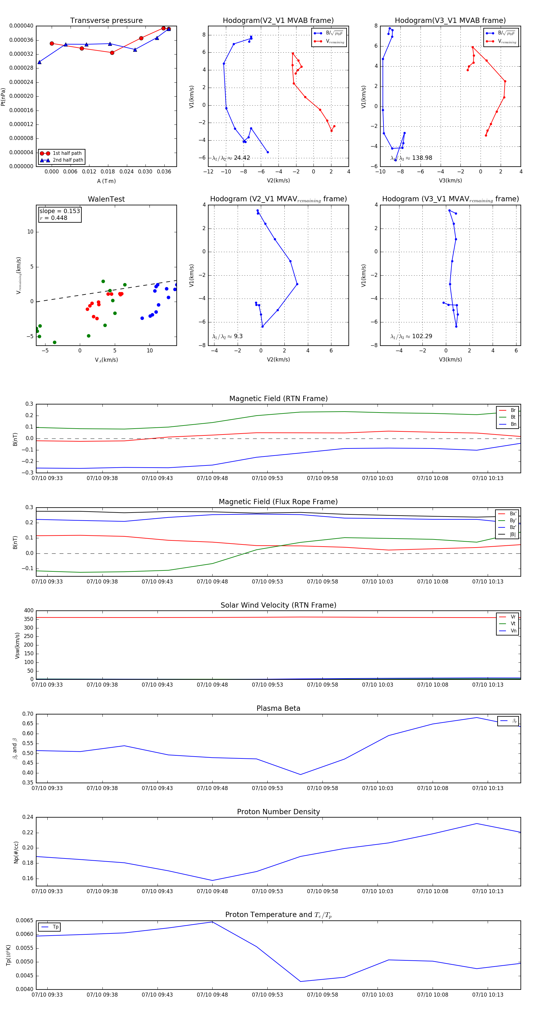
Flux Rope in 1997

Flux Rope Event 1997-07-10 09:32 ~ 1997-07-10 10:16 (45 minutes)


plot