HOME   LIST
‹–   –›

Flux Rope in 1997

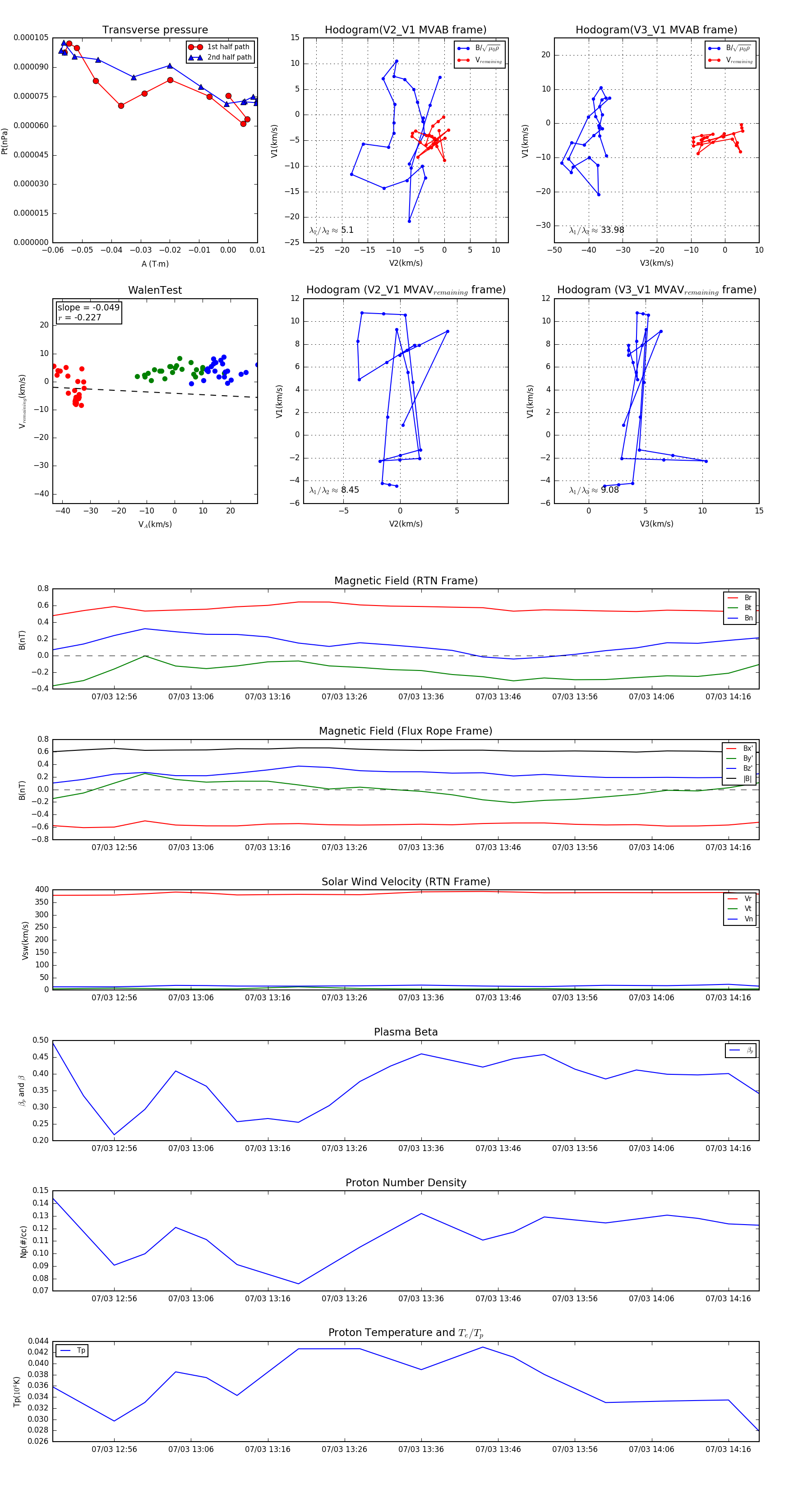
Flux Rope Event 1997-07-03 12:48 ~ 1997-07-03 14:20 (93 minutes)


plot