HOME   LIST
‹–   –›

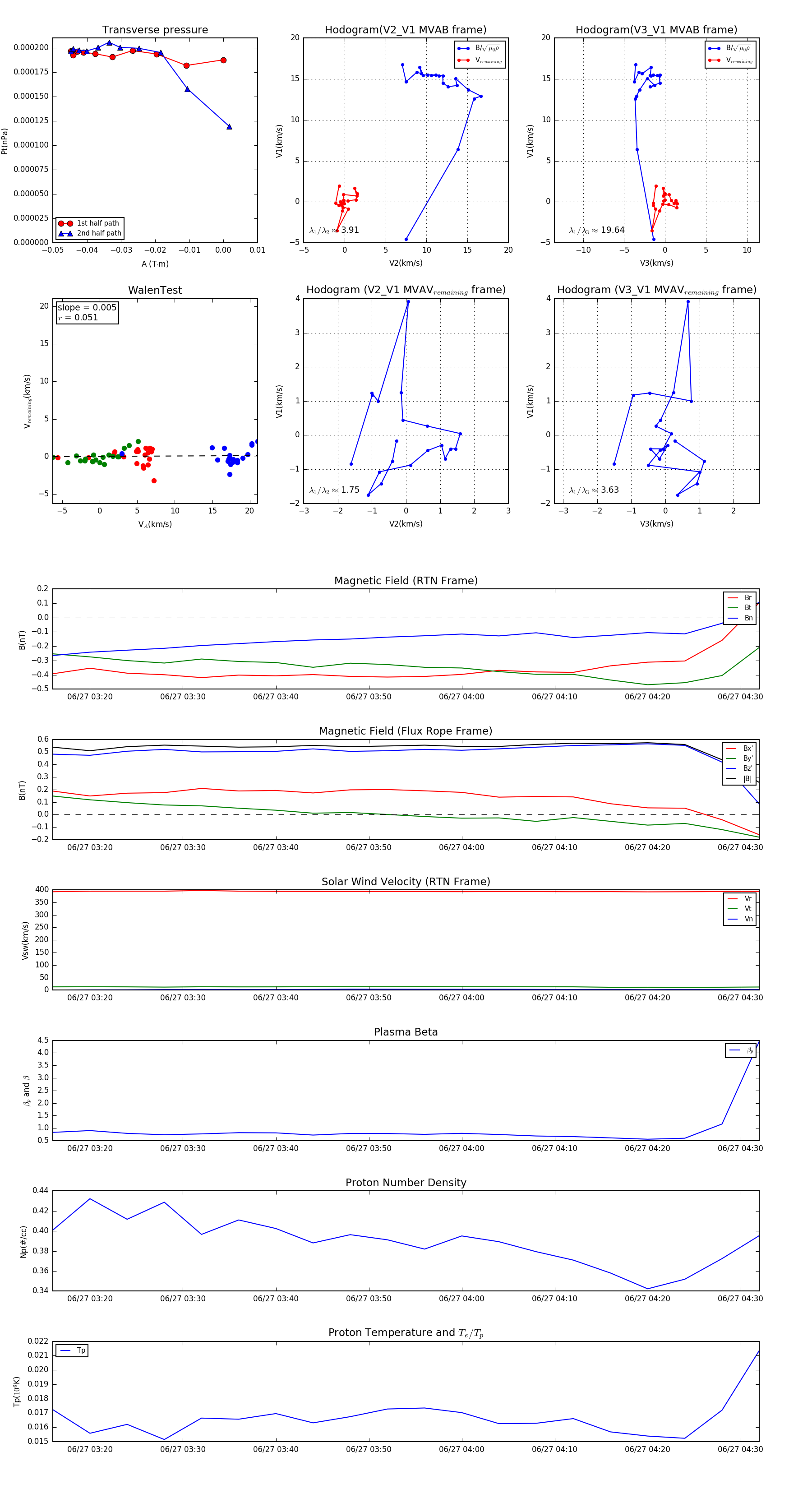
Flux Rope in 1997

Flux Rope Event 1997-06-27 03:16 ~ 1997-06-27 04:32 (77 minutes)


plot