HOME   LIST
‹–   –›

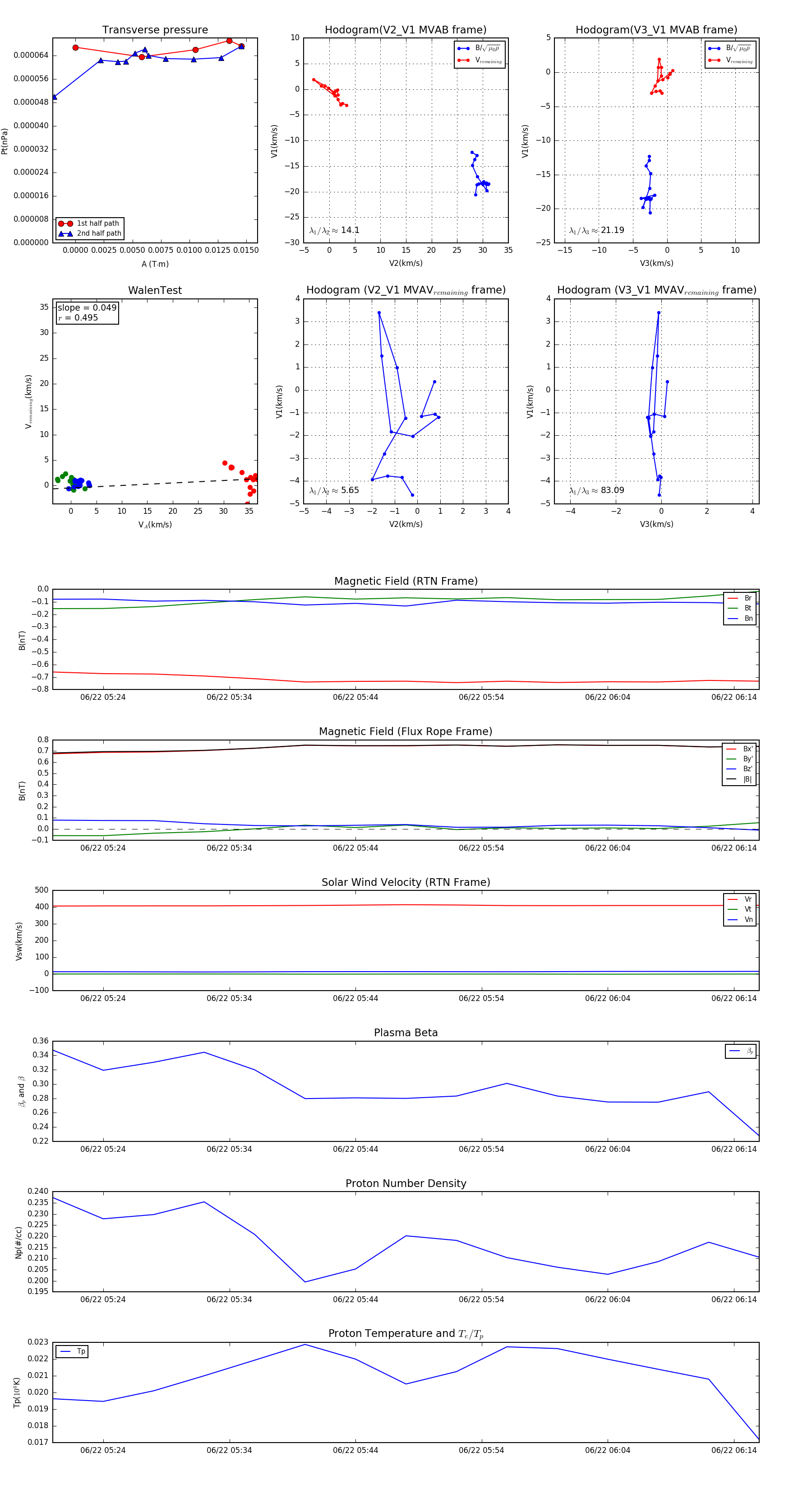
Flux Rope in 1997

Flux Rope Event 1997-06-22 05:20 ~ 1997-06-22 06:16 (57 minutes)


plot