HOME   LIST
‹–   –›

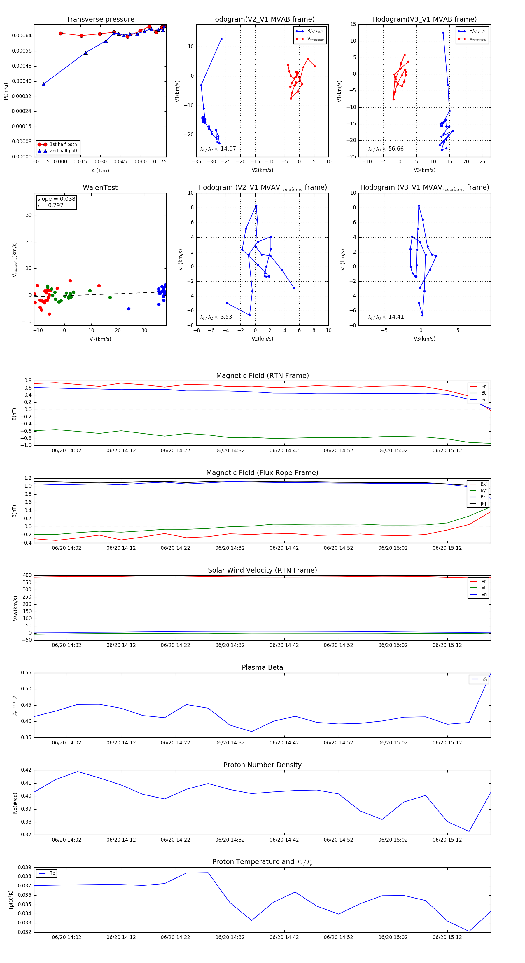
Flux Rope in 1997

Flux Rope Event 1997-06-20 13:56 ~ 1997-06-20 15:20 (85 minutes)


plot