HOME   LIST
‹–   –›

Flux Rope in 1997

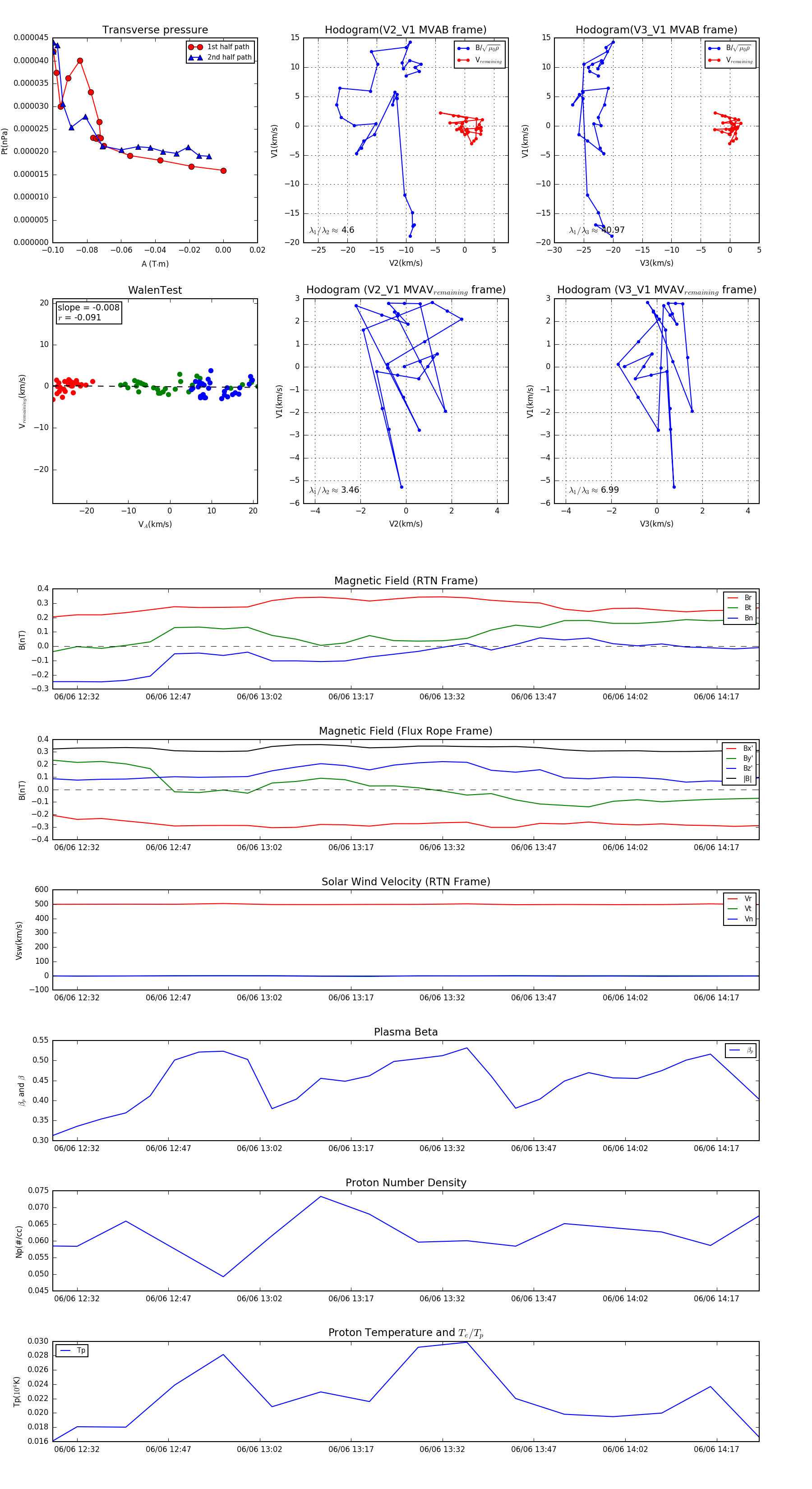
Flux Rope Event 1997-06-06 12:28 ~ 1997-06-06 14:24 (117 minutes)


plot