HOME   LIST
‹–   –›

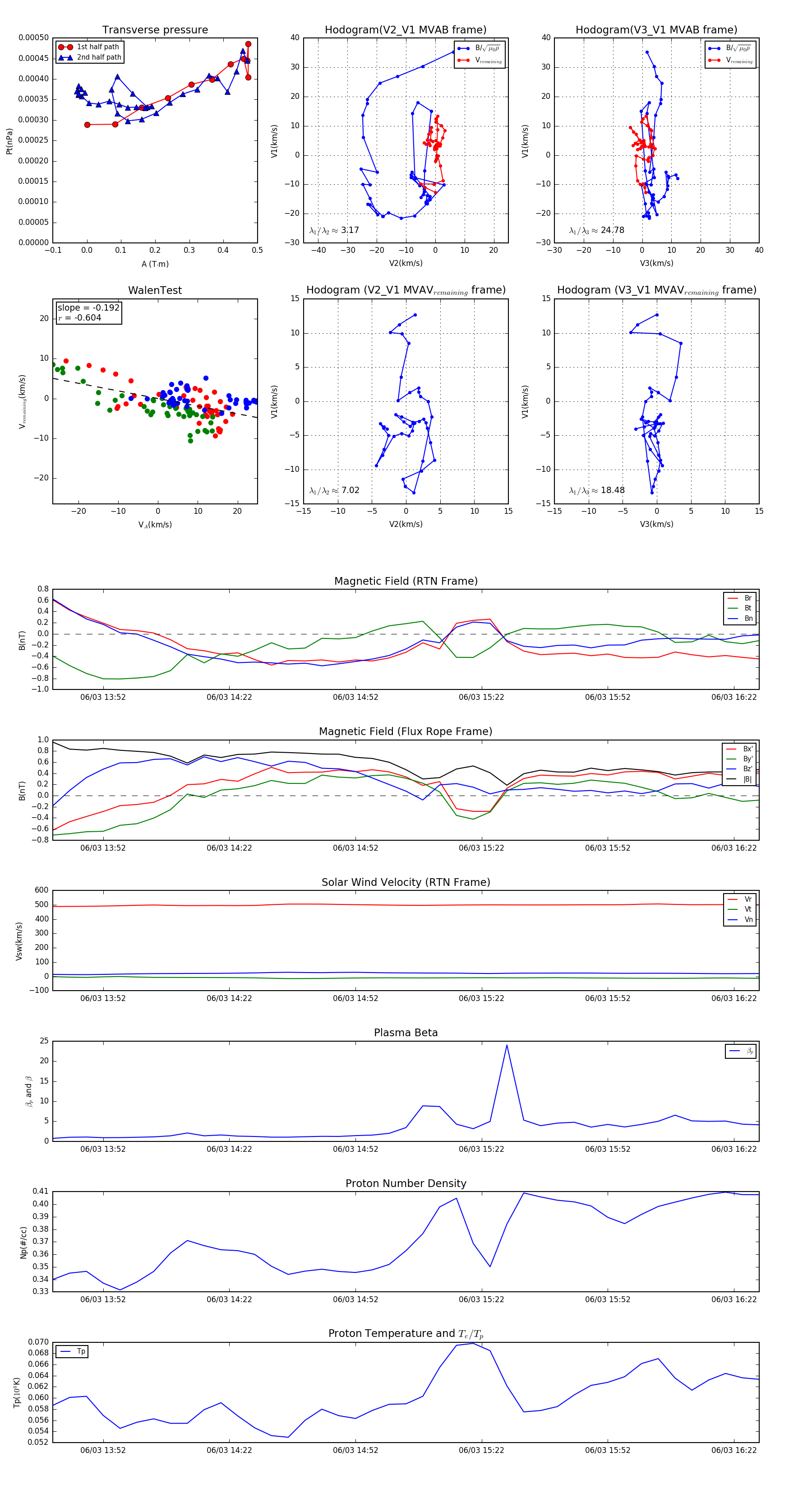
Flux Rope in 1997

Flux Rope Event 1997-06-03 13:40 ~ 1997-06-03 16:28 (169 minutes)


plot